A federated architecture for sector-led AI governance: lessons from India

Purpose: India has adopted a vertical, sector-led AI governance strategy. While promoting innovation, such a light-touch approach risks policy fragmentation. This paper aims to propose a cohesive "whole-of-government" architecture to mitigate these r…

Authors: Avinash Agarwal, Manisha J. Nene

A federated architecture for sector-led AI governance: lessons from India
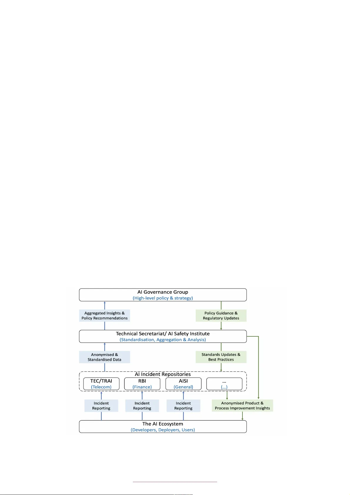
1" This%is%the%author’s% accepted%manuscript %of%the%article% published%as:%A vinas h%Agarwal,%Manisha%J.% Nene,%“ A%federat ed%archi tecture% for%sector - led%AI%governance:%lessons%from%India ”, % Tran sf or mi n g% Gov er n me nt : %Pe op le ,% P roc es s% an d %Po li c y ,%2026,% https://doi.org/10. 1108/TG - 09 - 2025 - 0310 % A"F eder ated"Ar chitectur e"for"Sector - Led"AI"Go v ernance:" Lessons"from"India " A vinash(Agarwal 1 1" and(Manisha(J.(Nene 2 " 1 Department(of(T elecommunications,(Ministry(of(Communications,(Sanchar( Bhaw an,(New(Delhi,(India " 2 Defence(Institute(of(Ad vanced(T echnology ,(Ministry(of(Defence,(Girinagar ,(Pune,( India " March(2,(20 26 " Abst ract ! Purpose- !" #$% &'" (')" '%*+, - % " '" .-/ ,&0' 12" )-0,*/ ! 1-%" 3#" 4*. -/$'$ 0-" ),/ ',-45 6" 7(&1-" +/ *8* ,& $ 4" &$$*. ',&*$2")90("'"1&4(, ! ,*90("' ++/*'0( "/&) :)"+*1 &05"; /'48-$, ',&* $6"< (&)"+ '+-/" +/*+*)-) "'"0* (-)&.-" =>(*1- ! *; ! 4*. -/$8-$,?" '/0(&,-0,9/ -" ,*"8&,&4',-" ,(-)-" /&):)" '$%"0*$$-0,"+*1 &05" 4*'1)">&,(" '" +/' 0,&0 ' 1" &8+1-8-$,',&* $ "+ 1' $ 6 " Design/metho dology/approach- !" <(-" +'+-/" '++1&-)" '$" -),'@1&)(-%" A &. - ! 1'5 -/" 0*$0- + ,9'1" ;/'8 -> */:",*",(-" #$%&'$"0*$,- B ,6"C&/),2"&," 0*$),/90,)"'"$',&*$'1"'/0(&,-0 ,9 / -";*/"*. -/'11"4*. - / $ '$ 0 -6" D-0*$%2" &," 9)-)" '" %-,'&1-%" 0')-" ),9%5" *$" 3#" &$0&%-$," 8'$'4-8-$," ,*" .'1&%',-" '$%" %-8*$),/', -" ,(-" ' /0(& ,- 0, 9/- ?) "+ /'0 ,& 0' 1" 9, & 1& ,5 "& $" % -) &4 $& $4 "' ") +- 0& A& 02 " *+ -/' ,& *$ '1 ")5 ),- 86 " Findings- !" <(-" +'+-/" %-.-1*+)" , >*" '0,& *$'@1-" '/0(&,-0,9/-)6" <(-" +/ &8'/5" 8*%-1" '))&4$)" 01-'/" 4*. -/$'$0-" /*1-)" ,*" #$%&' ?)" :-5" &$),&,9,&*$)6" <(-" )-0*$%" &)" '" %-,'&1-%2" ;-%-/',-%" '/0(&,-0,9/-" ;*/" $',&*$'1" 3#" #$0& %-$," E'$'4-8-$, 6" #," '%%/-))-)" ,(-" %','" )& 1*" +/*@1-8" @5" 9)&$4" '" 0*88*$" $',&*$'1" ),'$%'/%",(',"'11*>)")-0,*/ ! )+-0&A&0"%','"0*11-0,&*$">(&1-";'0&1&,',&$4"0/*)))-0,*/'1"'$'1 5)&)6 " Originalit y/value- !" <(&) "+'+-/" +/*+*)-)" '"%-,'& 1-%"*+- /',&*$'1"'/0(&,-0,9/-" ;*/"#$%&'?)"=>(*1- ! *; ! 4*. -/$8-$,?" '++/* '0(" ,*" 3#6" #," *;;-/)" '" 41*@'115" /-1-.'$," ,-8 +1', -" ;*/" '$5" $',&*$" +9/)9&$4" '" )-0,*/ ! 1-%" 4* . -/$'$0-" 8*%-12" +/* .&%&$4" '" 01-'/" &8+1-8-$,' , &* $" +1'$6" C9/,(-/8 */-2" ,( -" +/*+*)-%" ;-%- /',-%" '/0(& ,-0 ,9/- " %-8* $), /',- )" (*> " '%* +,& $4" 0 *88* $" ), '$ %'/%) " 0'$ " -$' @1 -" 0/*) ) ! @*/%-/" %','"'44/-4',&*$"'$%"41*@'1" )-0,*/'1"/&):"'$'15)&)">&,(*9,"0-$, /'1&)&$4"0*$,/*16 " Practical-i mplications- !" <(-" +/*+*)-%" '/0(&,-0,9/-)"*;;-/" '"0 1-'/" '$%"+/-%&0,'@1 -"/*'%8'+" ;*/" #$%&' ?)"+*1&058' : -/)2"/ -491',*/ ) 2"'$ % "&$ % 9 ) ,/5 ", *"'00-1-/ ',-",(-"$ ' ,&* $ '1"3 #"4* .-/$'$0-"'4-$%' 6 " Social - imp licat ions - !" F5 " + /*.&% &$4 " ' " )5) ,-8' ,& 0" +',( " ; /*8" +*1& 05" ,*" + /'0, &0 -2 " , (-" '/0(& ,-0 ,9 /-" @9&1%)" +9@1&0" ,/9), 6" <(&)" ),/90,9/ -%" '++/*'0(" -$)9/-)" '00*9$,'@&1&,5" '$%" '1&4$)" 3#" %-. -1 *+8-$," >&,(")* 0&-,'1 ".'19-)6 " Keywo rd s: - 3#" G*.-/$'$0-2" #$%&'2" #8+1-8-$,',&*$" '/0(&,-0,9/-2" 7(*1- ! *; ! 4*. -/$8-$,2" D-0,*/1-%" /-4 91 ', &* $2 " 3# " &$0 &% -$ ," 8 '$' 4- 8- $, 2 " H& 4(, ! ,*90( " /-491',& *$2" */,(5" 3#2" D, '$%'/%)2 " 300* 9$, '@& 1& ,5 2" < -0( $*1 *45 "+* 1& 05 " 1 Introduction ! Arti'icial" Intell igence" (AI)" has" emerged" as" a" transformativ e" general - purpose" technology ," creating" signi'icant"op portunities" and"comple x" governance" challenges"for" nations"wor ldwide." A"ke y" challenge," widely" r ecognised" in" the" global" AI" G ov ernance" (AIG)" litera tur e," is" the" ‘policy - to - practice" gap’:" the" dif'iculty" of" translating" high - lev el" ethical" principles" into" pr actical," veri'iable" actions" on" the" ground " [Birkst ed t" et"al.,"20 2 3 ," Sadek"et" al.,"2025]."W ith o u t" a"clear" an d " cohesi v e"implementatio n " arch it ecture ," even " wel l - de'i ned"na tional" strategies"risk" policy" fragmentation" and" inconsistent" standards." This" can" lead" to" tangible" negati v e" consequences," such" as" the" deployment" of" biased" AI" sy stems" in" critical" sect ors" or"unclear"liabil ity"when"AI"failures"occur . " This"implementation"challenge "is"particularly"acute"f or"countries"like"India"that"hav e"deliberat el y " chosen" a" 'lexible," sector - led" gov ernance" model" over" a" single," over arching" AI" Act" [IndiaAI," 2025]." While" this"approach"is" pro - inno v ation,"it" inherentl y"faces " the" challenge" of" ‘structured"decentr alisation ’ ," the" need" to" ensure"coherence" across" a" diverse"s et" of" actors." This" operational" gap" is " particul arly"evident" " 1 " Corresponding"author:"a vinash.70@gov .in " 2" This%is%the%author’s% accepted%manuscript %of%the%article% published%as:%A vinash%Agarwal,%Manisha%J.%Nene,%“ A%fede rated%ar chitec ture% for%sector - led%AI%governance:%lessons%from%India ”, % Tran sf or mi n g% Gov er n me nt : %Pe op le ,% P roc es s% an d %Po li c y ,%2026,% https://doi.org/10. 1108/TG - 09 - 2025 - 0310 % in" speci'ic" domains." For" ex ample," while" the" need" for" AI" incide n t" reporting" is" widely" accepted," the" practical" mechanisms" for" a" federat ed," multi - repo si to ry " s yst em " re ma i n" und e' i ne d, " ris ki ng " underreporting" in" critical" sectors" such" as" pow er" and"t elecommunicatio ns" [Agarw al" and" Nene," 2024a]." Similarly ," while" national" standards" for" AI" fairness" hav e" been" developed" [T elecommunication" Engineering"Centre," 2023],"t he"pathwa y"to"a" trusted," voluntary"compliance" ecosystem"that"can" build" market" credibility " for" st artups" is" s till" in" the" process" of" evo l ving." These" examples," common" to" many" jurisdictions" pursuing" a" v ertical" model," underscor e" the" urgent" need" for" a" cohesi ve" implementation" architectur e. " This"paper" aims"to"bri dge"this" speci'ic"i mplementation" gap."It"a pplies"a" previousl y"published"and" val i d a te d " 'ive - lay er" fr amew ork" fo r" AI" gov ernance" [Agarw al" and" Nene," 2025]" to" the" speci'ic " Indian" context," translating" the" gov ernment’s" strategic" vision" into" a n" actionable," mul ti - stakeholder" architectur e."The"fr am ew ork"pr ovides"a"structur ed"pathw ay"from"high - lev el"la ws"an d"policies"(L a yer" 1)" through" standards" and" assessment" procedures" (Layers" 2" and" 3)" to" the" development" of" tools" and" the"creatio n "o f"a"tru s t ed"eco system"(Layers" 4"an d"5 ). " The" primary" impact" of " this" work" is" to" provide" a" clear" and" predictable" roadmap" for" India ’s" policymakers." More" broadly ," it" offers" a" globally" relev ant" template" for" any" country" pursuing" a" sectorled,"vertical" approach"to" AI" gov ernance."By" providing"a" structured ,"multi - lay er ed"architectur e," this"paper"move s"the"national"conv ersation"from "a"debate"ov er"principles"to"a" focused"discussion"on" implementation." It" offers " a" model" that" preserves" an" agile" and" pro - inno v ation" stance" while" creating" the" robust" structures" neces sary" to" build" public" trust ," ensure" accountability ," and" manage" risk" effecti v ely . " The"speci'ic"cont ributions"of"thi s"paper"are"threefold: " 1. It" presents"a"detailed," operational"arch it ectur e"for"India’s" whol e - of - gover nmen t. approach"to"AI" gov ernance. " 2. It" pr ovides" two" concret e " blueprints" deriv ed" from" this" ar chitectur e:" a" comprehe n siv e" plan" for" overal l " n at io n al " g over na nc e " an d " a" de ep - div e"case" study"on" a" national" AI" incident" management" system. " 3. It" demo nstrat es" how" a" feder ated," multi - lay ered " model" can" effecti vely " balance" central" coordination"with"decentr alised,"sector - speci'ic"implementation,"pro viding"a"scalable"prot ocol" for" fu tu re"i nte rn at io nal "c oo pera ti on" an d" glo bal "i nc id ent "d at a" agg rega ti on . " The"remainder" of" this" paper" is" structured" as" follows."Secti on"2" reviews"the" relevant"literature"on" AI" gov ernance." Section" 3" outli nes" the" research" methodology" and" bri e'ly" recaps" the" analytical" framew ork" used" for " this" analy sis." Section " 4" presents" the" India -s peci'ic" architectur e" for" over all" AI" gov ernance," detailing" the" r oles" and" responsibilities" of" ke y" stakeh olders." Section" 5" applies" this" architectur e" to" t he" speci'ic" challenge" of" AI" incident" management," presenting" a" detailed" operational" model."Section"6" d iscus ses"the" policy"implications" of" this"wor k," and" 'inally" Section"7" offers" co ncluding" rem ar ks. " 2 Liter ature!R e view ! This" section" re view s" the" literatur e" on" AI" gov ernance" to" situate" the" paper’s" contributi on." It" outlines" the"glob al" landscape" of"AI" gov ernance"models"and" then"e xam ines"India ’s"policy"appr oach,"iden tifying" the"resea r ch"gap"this"paper"aims"to"addr ess. " 2.1 The'Global'Landscape'of'AI'Gov ernance' Div erse" approaches" characterise" t he" global" AI" gov ernance" landsc ape," as" nations" worldwide" seek" to" harness" the" bene'its" of" this" transformativ e" technology" while" mit igating" its" inherent" risks" [T aeihagh," 2021]."Some"countries"ar e"pursuing"a" comprehensi v e,"r egul ation - 'irst" model,"bes t" ex empli'ied"by" the" Europea n" Uni on’s" AI" Act" [Parl iame nt ," 202 4]. " Other s," su ch" as " the" Uni ted" St ates, " have" adopted" a" decentralised," sector - speci'ic" approach" complemented" by" soft - law" instruments" such" as" the" NIST" AI" Risk" Management" F r amew ork" [T abassi," 2023]." A t" the" multila teral" level," organisations" such" as" the" Organisation" for" Economic" Co - operation" and" Dev elopment" (OECD)" hav e" pro vided" foundational" ‘Principles" on" AI’" [OECD ," 2019]," while" the" United" Nations" Educational," Scienti'ic" and" Cultur a l" Organisation" (UNESCO)" has" offered" a" ‘R ecommendation" on" the" Ethics" of" Arti'icial" Intelli gence’" 3" This%is%the%author’s% accepted%manuscript %of%the%article% published%as:%A vinash%Agarwal,%Manisha%J.%Nene,%“ A%fede rated%ar chitec ture% for%sector - led%AI%governance:%lessons%from%India ”, % Tran sf or mi n g% Gov er n me nt : %Pe op le ,% P roc es s% an d %Po li c y ,%2026,% https://doi.org/10. 1108/TG - 09 - 2025 - 0310 % [UNESCO ," 2022]." This" has" led" t o " a" con v e r gence" on" high - lev el" principles," but" the" path" to" implementation" remains" fragm e nted." Scholars" argue" that" a" single," ov er arching" global" institution" is" unlikel y" to" be" feasible," suggesting" the" more" realistic" pat h" forw ard" l ies" in" strengthening" the" existing" complex"of"international"r egimes"[Roberts"et"al.,"2024]. " Broadl y ," t wo" distinct" model s" are" emerging" globally" within" a" ‘nascent" regime" in" a" fragmented" landscape’" [Schmitt," 2022]." The" 'irs t" is" the" com preh e nsi ve," horizontal" approach," ex empli'ied" by" a" single," ov er arching" AI" A ct." The" second" and" more" common " m o del" is" th e" v ertical," sector - speci'ic" approach."This" model," adopted" by"nations" such" as" the" United" States," the" United" Kingdom," and" India," avoi d s" a " si n gl e " AI " l aw " a n d " i n s te a d" e mp o wer s " ex i st i n g" s e ct or al " re gu l a to r s" t o" a da p t " th e ir " l eg a l" framew orks" to" the" challenges" posed" by " AI " i n " t h ei r" do ma i ns " [ S mu ha ," 20 21 , " A ga rwa l" a nd " N en e, " 20 26 ," Kashe'i"et"al., "2024]. " This"policy - to - practice"gap"is"a"w ell - rec og ni se d" an d "c ri ti c al "c ha l le ng e" i n" th e" gl ob al " AI "G over na nc e" (AIG)" liter ature." System atic" reviews " of" the" 'ield" highlight" a" signi'icant" lack" of" progr ess" in" operationalising" AIG" processes" [Birkstedt" et" al.," 2023]." A" pr i mary" r eason" is " that " many" highlevel" ethical" guidelines" remain" too" abstract" to" provide" concrete" di rection" during" t he" design" and" dev elopment"of" AI" systems" [Sadek" et" al .," 2025]." Furthermore," the" mere"existence" of" t hese" principles" is" far" fr om" suf'icient" to" ensu re" th e" tr u st wor th i ne ss " o f " A I" sys tem s " i n" pra ct i ce ," cre a ti ng " s i gn i' i ca nt " hurdles" f or" their" operationalisation" [Zhu" et" al.," 2021]." Conse quently ," man y" or ganisations" r eport" struggling" to" translate" their" Responsible" AI" com m itm ents" into" meaningful" and" veri'iable" actions" [Akbarigh ata r ," 2025]." The"literature,"theref ore,"has"thoroughl y"documented"the" wha t. (the"principles" to"be"followed) "but"has"yet"to"provide"a"clea r"answer"for"the" how :" the" speci'ic," repe a ta b le " architectur e" needed"for"veri'iable"implementation. " 2.2 The'AI'Go v ernance'Landscape'in'India' India ’s" pr o - innov ation"appr oach" to"AI" govern an ce" prioritises" technological"gr owth"w hile" maintaining" a" focus" on" responsible," risk - based" oversight." The" foundational" vision," established" in" NITI" Aayog’s" 2018" ‘National" Strategy" f or" Art i'icial" Intelligence’ ," is" that" of" #AIforAll ," positioning" AI" as" a" prim ary" driv er"f or"inclusi v e"and"social"gro wth"[NITI"Aa yog,"2018]."This" vision" was" further"r e'ined"with"a" clear" focu s" on" bu ild in g" pub li c" tru st " throu gh" pri nc ip les " for" Resp o ns i bl e . AI . fo r . All . [NITI" Aay og," 2021]." This" str ategy" deliberat ely" embraces" a" light - touch. reg ul at or y" mo d el ," a " st an ce " co n' ir me d " in" Par li a me nt " in " April" 2023" when" the" government" stated" it" was" not" considering" a " single," over arching" law" [The" Economi c" Ti mes," 2 023]. " Instea d," t he" app roach" i s" to" bui ld" on " Indi a’s" existin g" and" robust" l egal" framew ork," inclu ding" ov erarching" statutes" such" as" the" Information" T echnol ogy" Act," the" Digi tal" Per s on a l " D a t a" P rot e ct i o n" Ac t ," a nd " th e " C o py ri g ht " Ac t , " a s" we l l" a s " d o ma i n - speci'ic" laws" such" as" the" Te l e c o m m u n i c a t i o n s " A c t , " t o " c r e a t e " a n " a g ile" and" adaptiv e " gov ernance" syst em." T o" orchestrat e" this" decentralised"system,"t he"g ov ernment"is" committed" to" a" whol e - of - gover nmen t. approach"[Banzal" and" Agarwal," 2025]," a" direction" furthe r" detail ed" in" a" draft" report" from" the" ‘Subcommittee" on" AI" Gov ernance" and" Guidelines" Dev el opment’" [IndiaAI," 2025]" and" the" of'icial" ‘India" AI" Gov ernance" Guidelines’"[Mei tY ,"2025]. " In" the" Indian" context," the" oper ational" gap" identi'ied" in" the" liter atur e" manifests" in" speci'ic" domains," as" introduced" in" Section" 1. " Current" scholarship" con'irms" that" key" gov ernance" functions," such" as" incident"reporting" in" critical" infrastructur e"and" fairnes s" certi'ication" for" the" start up" ecosystem,"lack" the" necessary" institutional" mechanisms" for" effectiv e" implementation" [Agarw al" and" Nene," 2024a," Agarwal" et" al.," 2023]." These" examples" un derscore" the"urgent" need" f or" a"cohesi ve" implementation"plan" in"India,"whic h"this"paper"aims"to"pro vide. " 3 Methodol ogy ! This" study" employs" an" ap plied" concep tual" framework" methodology ." This" approach" is" speci'ically" selected" t o" address" the" ‘policy - to - practice’" gap" by" using" an" established" theor etical" model" as" an" analytical" lens" to" structure" a"complex" go v ernance"problem" and"der ive"a "co n tex t - speci'ic"ar chitectur al" solution."The"resear ch"design"f ollows"thr ee"distinct"stages. " 3.1 Data'Sources'and'Thematic'Anal ysis' The"data"sources"f or"this"paper"are" a" cur ated"set"of"hig h - le v el"policy" and"s trat egic"do cuments," a s"w ell" as" foundational" academic" literature." These" include" the" Eur opean" Union ’s" AI" Act," the" NIST" AI" Risk" 4" This%is%the%author’s% accepted%manuscript %of%the%article% published%as:%A vinash%Agarwal,%Manisha%J.%Nene,%“ A%fede rated%ar chitec ture% for%sector - led%AI%governance:%lessons%from%India ”, % Tran sf or mi n g% Gov er n me nt : %Pe op le ,% P roc es s% an d %Po li c y ,%2026,% https://doi.org/10. 1108/TG - 09 - 2025 - 0310 % Management"Fr amework,"and" ke y" Indian"policy"documents,"including"NITI"Aay og’s"National"Strategy" for" A rti 'i ci al " I nte ll ig en ce" a nd" M eit Y’ s" I ndi a" AI " Govern an ce" G ui del in es ." Th ema ti c" an alysi s" of " th ese " sources" rev ealed"the" core" problem:" a"g ap" between" high - lev el" p rinciples" and" practical" implementation." This" gap" is" especial ly" stark" in " vertical," sector - led" governa n ce" models" such" as" India ’s," where" ‘structur ed"decentr alisation ’"remains"a "ke y"challenge. " 3.2 The'Anal ytical'F r amew ork:'A'5 - Lay er'Model'for'AI'Gov er nance ' The" second" stage" invol v ed" selecting" the" analytical" framework." While" various" governance" models" exi st , " t he " ' ive - lay er" fr amew ork" for " AI" govern ance" [Agarw al" and" Nene," 2025]" was" chosen " for" thr ee" critical"reasons."First,"unlike"models"that"focus"solely"on"hig h -l evel"pr in cip le s" [Bi rkst edt "e t"a l. ," 202 3] ," it" prov id e s" a" comprehensi v e ," whole - of - stakeh older" arch it ecture" designed" to" bridge" this" ‘policy - practice" gap’ ." Its" key" st rength" is" that" it" outlines" a" systematic" pat hw a y" from" high - lev el" principles" to" ver i ' ia b l e ," o n -t he - ground" implementation." The" concept" of" layer ed" gov ernance," wher e" different" architectur al" lev els" address" distinct" problems," is" a" w ell - established" approach" in" technology" pol icy" [Gasser" and" Almeida," 2017]." Second," the" framew ork" has" been" validat ed" thr ough" a" peer - rev i ewe d" publication" in" this" journal" (T ransforming" Gov ernment:" People," Process" and" Policy)," establ ishing" its" academic" credibility ." Third," and" most" signi'icantly ," the" framewor k" has" been" recognised" in" India’s" of'icial" policy" discourse, " having" been" ci ted " in" the" ‘India" AI" Gov ernance" Guidelines’" released" by" the" Ministry" of" Electronics" &" Information" T echno logy" (MeitY)" as" a" refer ence" for" map ping" ke y" age ncies" and" functions" [MeitY ," 2025]." This" mak es" it" the" most" r elev ant" and" empirically" grounded" tool" for" analyzi ng"the"Indian"context. " This" established" fr amew ork" organises" the" go v erna nce" ecosy st em " into" a" l ogical" cascade" of" 'ive" distinct"layers: " 1. !"#$%& '()*+",-./$& 0& 1 .+-2-($ :" This" foun d a tio n al" laye r" establishes" the" ove r arching" legal" and" ethical" mandates." It" is" the" domain" of" go v ernm ent" and" public" institutions" t hat" de'ines" the" national"strategy"for"AI. " 2. 3,"/4"54$ :"This"laye r"translates "the"br oad"principles"from"La y er"1"into"speci'ic,"technical,"and" measurable"r equirements." This" is " the" primary" function" of" national"and" interna tional"standards - setting"bodies. " 3. 3,"/4"54-$(4& 6$$($$7(/,& 15.2(4*5($ :" This" la yer " de'ines " the" consist ent" and" repeatable" methodolog ies"for"testi ng"and"verifyi ng"compli ance"agains t"the"s tandards"estab lished" in"Layer " 2. " 4. 3,"/4"54-$(4& 8 ..+$& 0&9(,5-2$ :" This" l ay er"com prises" the" practic al" softwa r e"t ools," libraries," and" quanti'iable" m etrics" used" to" ex ecut e" t he" ass essment" procedures" from" La y er"3," enabling" scalable" and"objectiv e"ev al uation. " 5. :. + * / , " 5 ; & < . 7 = + - " / 2 ( & > 2 . $ ; $ , ( 7 :"The"'inal" lay er"facilitates"building"public"trust." It"includes" mechanisms" for"demons trating"compl iance," such" as"thi rd - party"certi'ication"and" transparency" rep or ti ng , "a nd " prov id es " cr uc ia l "fe e db ac k" l oo ps "t o" t he "u pp er " layer s . " The" fr amewor k" operates" as" a" dynamic" system" built"upon" a"logical" cascade." Fi gure" 1" illustrates" thi s" primary"cascade,"showing"how"it"systematically"tr anslates"a"policy"objectiv e"i nto"a"trusted"AI"system " throug h" the" 'iv e" l ay ers." While" the" 'igure" shows" the" cor e" top - down" 'low , " the" framework" also" incorpor ates"a" crucial" feedback"loop." Data" and"real - worl d " ev i de nc e" fro m" th e" op era ti o na l" laye rs " ' l ow" upw ar d" to" inform" and" re'ine" policies" and" standards" in" the" higher" lay ers." This" ensur es" the" sy stem" rem ai ns " ad ap tive ." A " pot ential" l imitation" of " this" framew ork" is" its" reliance" on" extensi v e" inter - agency" coordination" for" effecti v e" oper ation." The" architecture" proposed" in" this"paper" addresses" this" challenge" by" cl e arly " de li ne a ti ng " rol es "a n d" res po ns i bi l it ie s. " 3.3 Archit ectur al'Construction'and'Case'Stud y'V alidation' The"'i nal" stage" inv ol v ed" architectural"const ruction" and" validation."Using" the" 'ive - la yer"framew ork"as" a" structural" guide," this" stud y" mapped" k e y" institutional" actors" and" go vernance" functions" within" the" Indian" ecosystem ," as"id e nti'ied" through" thematic" analysis," to" the" corresponding" lay ers."Th is" deductiv e" 5" This%is%the%author’s% accepted%manuscript %of%the%article% published%as:%A vinash%Agarwal,%Manisha%J.%Nene,%“ A%fede rated%ar chitec ture% for%sector - led%AI%governance:%lessons%from%India ”, % Tran sf or mi n g% Gov er n me nt : %Pe op le ,% P roc es s% an d %Po li c y ,%2026,% https://doi.org/10. 1108/TG - 09 - 2025 - 0310 % process"culminated" in"the"dev elopment"of"a"comprehensi ve" AI"gov ernance"architecture,"pr esented"in" the"next"section . " To " v a l i d a t e " t h e " p r o p o s e d " a r c h i t e c t u r e " a n d " d e m o n s t r a t e " i t s " p r a c t i c a l " u t i l i t y, " a n " i l l u s t r a t i v e " c a s e " study" on" AI" incident" management" was" developed." A" single - case" methodology" is" appropriate" here" because" the" r esear ch" goal" is" deductive:" not" to" inductiv el y" build" a" new" theory" fr om" multiple" data" points," but" to" demonstrate" t he" architecture’s" analytical" power" in" structuring " a" c omplex," real - worl d" problem"and"designing"a"speci'ic,"operational"system."The"incident"management"case"was"chosen " " " !"#$%&'()'*'+,-.,/&'01/&2'31%'*4'516&%7,7.&'4892&8&7:,:"17';<1$%.&)'*/,9:&/'3%18'=*#,%>,2',7/'?&7&@'ABACDEF ' ?1:&)'GH"-' -"892"I "&/'81/&2'" 22$-:%,:&-': H&'21#".,2 'I21>'3%18'H"# H J 2&6&2'912".K': 1 '& . 1-K-:&8 J 2&6&2':%$-:F " because" it" is" a" timely" and" critical" policy" challenge" that" has" been" explicitly" ident i'ied" as" a" priority" in" the" recent" national" guidelines" [MeitY ," 2025]," making" it" a" perfect" ex emplar" for" the" kind" of" multista keholder"coordinati on"the"a rchitecture"provides. " 4 An!India - Speci>ic!Archit ecture!for!AI!Go v ernance ! As" establ ished" i n" Secti on" 2," India’s" vertical," sector - led" approach" requires " a" unifyin g" architec ture" to" ensure" coherence" and" pre v ent" fragmentation." This" section" proposes" such" an" architecture." I t" translat es"the" abstract" logic"of" the"'ive - la yer " fram e wor k" into " a" concrete"operational" model" for" India," mapping" key" gov ernance" funct ions" to" the" speci' ic" Responsibilit y" Centres" accounta ble" for" their" execu ti on. " Thi s" provi des " a" cle ar , " whol e - of - governm en t" roadmap" for" translating" a" national" principle" into"a"trust e d "A I"syst em"in"the"market,"as"detailed"in"T able"1. " The" proposed" architectur e" assigns" clear" responsibilities" at" ea ch" gov ernance" lay er ." Whi le" built" upon"the"fr amew or k’s"top - do wn" cascade"from " policy"to" implementation,"the" architectur e" is"designed" as" a" dynamic" sy stem." As" detailed" below ," guidance" and" standards" 'low" down wa r ds," w hile" data" and" evid enc e" 'l ow" upwards ," ens ur ing "t he" syste m"re mai ns "ad ap tive. " At" th e "a pex " (L ayer "1 ) ," th e "h ig h - level"A I"Gov ernance"Grou p ,"support ed"b y"its"T echnical"S e cretar iat," pro vides" the" central" vision," sets" the" national" risk - based" appr oach," and" ensur es" interministerial" coordination"[MeitY ,"2025]."This"body"guides"the"Line"Minist ries"and"Sectoral"Regulat o rs"in"appl ying" and"adapting" existing" legal" instruments" to"mandate" risk - graded"compliance"for" critical" applications." This" st ructure" formally" addresses" the" risk" of" fragmentation" by" creating" a" central" point" for" guidance" whil e" pre se rv ing"the"domain - speci'ic"expertise"of"individual"r egulators. " To " e n s u r e " c o n s i s t e n c y " a c r o s s " f e d e r a t e d " s e c t o r s , " L a y e r " 2 " e m p h a s i s e s " s t a n d a r d i s a t i o n " a s " t h e " c o m m o n " language"of"the"entir e"ecosy stem."Natio nal"standar ds"bodies,"such"as"the"Bur eau"of"Indian"Standar ds" (BIS)" and" the" T elecommunication" Engineering" Centr e" (TEC)," a re" resp o ns ib le " for " cre a ti ng " un ifo r m" de'initions" and" technical" benchmarks." The " v oluntary" ‘Standard" for" Fairness" Asses sment" and" Rating" of" Arti'icia l" Intelligence" Sy st ems’" developed" by" TEC" is" a" key" example" of" this" sector - led" approach" [T elecommunication"Engine ering"Centre,"2023]."Importantly ," this"layer"also"underscores"the"need" to" 6" This%is%the%author’s% accepted%manuscript %of%the%article% published%as:%A vinash%Agarwal,%Manisha%J.%Nene,%“ A%fede rated%ar chitec ture% for%sector - led%AI%governance:%lessons%from%India ”, % Tran sf or mi n g% Gov er n me nt : %Pe op le ,% P roc es s% an d %Po li c y ,%2026,% https://doi.org/10. 1108/TG - 09 - 2025 - 0310 % align" domestic" standards" with" global" best" practices" from" organ isations" such" as" the" International" Te l e c o m m u n i c a t i o n " U n i o n " ( I T U ) " a n d " t h e " I n t e r n a t i o n a l " O r g a n i z a t i o n " f o r " S t a n d a r d i z a t i o n " ( I S O ) . " S u c h " alignment" ensures" interoperability ," facilitates" cross - border" t ra de , " and " strengthens" the" global" competitiv eness"of" India ’s"AI"industry . " " G, L 2 & ' ( ) ' * 7 ' 4 7 / " , J <9&." I". '*%.H ":& .:$ %&'3 1%' *4 '516& %7, 7.& ';< 1$%. &)' *$:H1% -M' 1>7' >1%N @'" 7:& #%,: "7# '" 7-: ":$ :" 17, 2' &7:":"&-'3%18'=0&":O @'ABACDE ' ? " !" ; (5 " '($ = . /$ - @ -+ - , ; &< ( /, 5( $ " <.5(&'($= ./$- @-+ -,- ($ " 1" Laws," Reg u l at i o ns " &" Pol i c ie s " AI"Gov ernance"Gr oup " High - Lev el"Policy:"Set"national"riskbased" approach " Over all"supervision,"gu idance,"and" interminist erial"coor dination " Line"Ministries,"Se ctoral " Reg u l at or s " Domain - Speci'ic"Rules:"Binding"rules" under"existing"Acts " Mandate"risk - gr aded"compliance"for" critical"applications " Domain - speci'ic"grievance"hand ling " Te c h n i c a l " S e c r e t a r i a t " ( M e i t Y, " AISI) " Support"to"the"Apex"AI"Gr o up " 2" Standards " Standards"Bodies"(BIS,"TEC) " Dev elop"National"Standards " De'initions, "taxonomies,"requirements " Align"with"global" bodies"(ITU,"ISO/IEC, " IEEE) " 3" Standardised " Assessment " Procedur es " Acad emi a," Ind ust ry " Standardise"assessment"(test)"pr ocedures" (e.g.,"Auditing"guidelines,"Incident" ver i ' ic a t i on " p ro to c ol s ) " Standards"Bodies"(BIS,"TEC, " AISI) " Te c h n i c a l " S e c r e t a r i a t " To p i c s " i d e n t i ' i c a t i o n " a n d " p r o g r e s s " monitoring " 4" Standardised " To o l s " & " M e t r i c s " Acad emi a," Sta rtu ps " Dev elop"standards - aligned"assessment" tools ,"A PIs ,"a nd"l ibrar ies " MeitY ,"DST ,"etc."(Funders) " Fun di n g" to "e nc o ura ge " in nova ti o n. " Te c h n i c a l " S e c r e t a r i a t " To p i c s " i d e n t i ' i c a t i o n " a n d " p r o g r e s s " monitoring " 5" Vo l u n t a r y " Compliance " Ecosystem " Industry ,"Dev elopers," Deployers " Self"declarations,"transpar ency"disclosures " Neutral"Third - Par t ie s " (Academic"Labs) " Network"of"Assessment"B odies"(CABs)" and"Certi'ication"Bodies " MeitY ,"DST ,"etc."(Funders) " Fun di n g" to "e nc o ura ge " en tre p ren eu r sh ip " Te c h n i c a l " S e c r e t a r i a t " Driv e"aw areness"campaigns " " At" Layer " 3," a" co ll a bo ra tive" ec o sys tem " of" ex pe rt " bod i es " can " devel o p" co ns is te n t" tes t " proc ed ure s ," such" as" auditing" procedur es" and" incident" veri'ication" prot ocols." It" includes" ke y" institutions" like" the" AISI," an" institutional" model" now" being" adopted" by" sev er al" nati ons" to" address" complex" safety" risks" [Hwa n g" and" K won," 2025]," alongside" academia," industry ," and" standards" bodies." It" provides" a" transpa r ent"and" rep e atable" methodology" for"v eri'ication,"with" the" T echnical" Secretaria t" playing" a" k e y" rol e" i n" id en t if yi ng " top i cs" and"monitoring"pr ogr ess. " This," in" turn," supports" the" development" of" p ractical" tools" and" met rics" in" Lay er" 4." At" this" stage," India ’s"inno vatio n"ecosy stem,"particular ly"acad e m ia"and"startups,"can"cr eate"standa r ds - aligned"tools" and" APIs" that" make" large - scale" compliance" feasible." Ke y" b odies," such" as" the" Ministry" of" Electronics" and" Information" T echnology" (MeitY)" and" the" Department" of" Science" and" T echnology" (DST)," may" support" this" work" with" gov ernment" funding." The" government" acts" as" a" catalyst," funding" the" dev elopment"of"these"tools"to"bu ild"capacity"in"AI"assur ance. " Finally ," Lay er" 5" relies" on" a" suite" of " accountabilit y" tools" to" bui ld" trust" in" a" light - touc h" regulator y" envir onment." Mechanisms" such" as" self - declarations" [Arnold" et" al.," 2019]," transpar ency" disclosures" 7" This%is%the%author’s% accepted%manuscript %of%the%article% published%as:%A vinash%Agarwal,%Manisha%J.%Nene,%“ A%fede rated%ar chitec ture% for%sector - led%AI%governance:%lessons%from%India ”, % Tran sf or mi n g% Gov er n me nt : %Pe op le ,% P roc es s% an d %Po li c y ,%2026,% https://doi.org/10. 1108/TG - 09 - 2025 - 0310 % [OECD ," 2019]," or" vo lun tar y " third - party" cer ti'ications" [Bl¨osser" and" W eihrauch," 2024]," serv e" as" key" mechanisms" for" bui lding" a" trus tworthy" AI" ecosystem." This " ' lexible" approach" enab les" innovators," particularly" medium" and" small " enterprises, " to"build" market" cre dibility" a nd" demonstrate" due" diligenc e" in" wa ys" suited" to" their" scale." This" 'inal" lay er" also" enables" the" crucial" upwa r d" feedback" loop," wher e" rea l - wo rl d" dat a" and " l ea rn i ng s" are" chan ne l le d" bac k" to" t he " a p ex" body ," ens ur in g" the " e nt i re" syste m" rem ai ns "a d ap tive ," ev i dence - based,"and"grounded"in"public"trust . " " 5 An!AI!Incident !Management!Case!S tud y ! While" the" g ov ernance" architecture" described " in" the" previous" sec tion" is" broadly" appli cable" across" var i o u s " AI " ri s ks , " th i s " se c ti o n " de m on s t ra t es " it s " pr ac t i c a l " ut i l it y " by " ap pl yi n g " it " to " th e " sp ec i ' i c " an d " complex" challenge" of" AI" incident" management." This" domain" s erv es" as" an" ideal" illustrati ve" test" case" because" it" is" critical" for" bui lding" public" trust" and" requires" precisel y" the" kind" of" multi - stak eholder" coordination" that" a" whole - of - go v ernment" appr o ach" demands." Furthermore," the" need" to" establi sh" a" national" AI" incident" database" is" a" speci'ic" recomm endation" in" recent" go vernment" policy" drafts," making"th is"a"ti mely"and"relevant"challenge" [IndiaAI ,"2025," MeitY ,"2025] . " A" central" question" in" designi ng" such" a " system"i s" whether" to" create" a" single," centralised" datab ase" or"a" federated"syst em"of"multiple, "sector - speci'ic" ones."While" a" single"database" offers"the" theoretical" bene'it" of" cross - sector al" learning," evidence" from" exis ting" global" incident" databases" re ve a ls" a" signi'icant"'law:"general - purpose"repositories"are"consistently"ov erwhelmed"by"incidents"from"high - visibility" domains" such" as" autonomous" vehicles" and" social" media." Consequentl y ," critical" but" less" public - fac ing "sec to rs"such"as" telecom" and" energy" remain" severel y" underreport ed"[Ag arwal" and"Nene," 2024a,"A vinash"and"Manisha,"2024]. " This" paper ," therefore," proposes" a" federated" model" of" sector - speci'ic" AI" incident" databases" as" a" more" effectiv e " solution" for" India." This" approach" aligns" with " India’s" vertica l" gov ernance" structure," empowering" sector al" regulators" to" mandate" and" incentivise" pa rticipation." Crucially ," this" feder ated" model" a voids" creating" data" silo s," a " commo n" cha llenge" in" decen tralised" go v e rnance," through" a" key" architectur al" choice:" a" single," nationally" mandated" standard" for" the" database" schema." When" every" rep os it or y" c o ll ec t s" d a ta " in" the" same" form at," a" centr al" bod y" such" as" the" AISI" can" aggr egate " the" anonym ised"information."This"approach"offers"the"focused" data"collection" of"a" decentralised"system," along"with"the"holistic"insights"characteristic"of"a"centr alised"s y stem. " Figure" 2" visualises" the" architecture" for" operationalising" this" federat ed" model." It" represents" a" dyn a m ic , " i n t er co n n e ct e d" sys te m " ra t h er " tha n " a " s t a t ic " hie ra rc hy ," s ho w i ng " how " d a ta , " g u i d a nc e , " a n d" learning"'low "acro s s"differ ent"r esponsib ility"centr es ." " " !"#$%&'A)'*7'*%.H":&.:$%&'31%','! &/&% ,: &/'*4'47."/&7:'0,7,#&8&7:'7'>1% NE ' 8" This%is%the%author’s% accepted%manuscript %of%the%article% published%as:%A vinash%Agarwal,%Manisha%J.%Nene,%“ A%fede rated%ar chitec ture% for%sector - led%AI%governance:%lessons%from%India ”, % Tran sf or mi n g% Gov er n me nt : %Pe op le ,% P roc es s% an d %Po li c y ,%2026,% https://doi.org/10. 1108/TG - 09 - 2025 - 0310 % As" illustrated" in" Figure" 2," this" system" is" distinct" from" the" general" governance" architecture" in" its" operational" focus." While" the" same" institutions" are" invol v ed," their" roles" are" tailored" to" t he" speci'ic " lifecy cle"of"incident"managemen t. " The"process"begins"at"Layer"1"with"the"establishment"of "clear"legal"mandates"for"reporting. " The" architecture" empowers" se ctoral" regulators," s uch" as" the" Department" of" T elecommunications, " to" use" existing" laws" (e.g.," the" T elecommunications" Act," 2023)" to" establ ish" ri sk - graded" reporting" req ui rem en ts . " T hi s " a ll ow s" for" jur is di c ti on - speci'ic" implementation " that" is" both" authoritativ e" and" context - aw are. " For" exam pl e, " ru l es" cou ld " ma nd ate " l ic en se d" s er vi ce " prov id er s" t o" re por t" high - risk" incidents" occurring" in" core" networ k" components," while" simultaneously" facilitating" vo lu n ta r y " rep or ti ng " fo r " lo w - risk" cases." This" ap proach," proposed" for" the" telecommunications" sector" [Agarw al" and" Nene," 2026]," can" be" replicated" across" other" critical" sectors," ensuring" that" the" responsibility" for" risk - gr ading"and"de'ining"critical"use - cases"lies"with"domain"experts. " The" reported" data" then" 'lows" upwar ds" through" a" system" governed" b y" standardisation" and" common"pr oced ur es"at"La y ers"2" and "3."Th e"int eroper ability"of"the"entire"f eder at ed"networ k"depends" on" a" nationally" mandated" standardised" schema" and" taxonomy" (Lay er" 2)," a" s tep" crucia l" for" c reati ng" operational" harmony" and" consistency" across" the" different" sectoral" databases." Earlier" research" proposed"a"comprehensiv e"schema"and" taxonom y"after"analysing"the"li mitations"of" global"dat abases" [Agarw al" and" Nene," 2024b]." This"wo r k" now " serves"as" the"foundation" for" the"national" standar d"on"this" topic ," cu rrently" be ing " 'ina lis ed" by" TEC " [T elec ommu nica tio n" Eng inee rin g" Cen tre," 20 25]. " Thes e" standards" are" then" operationalised" throug h"consist ent"pr ocedures" ( Lay er"3)"for" incident" v eri'icat ion," ro ot" cause"analysis,"and" secure"data" anonymisation,"which"are"essenti al"for" ensuring"the" quality" and" integrity"of"the"collect ed"data. " The" core" oper ational" acti vities" of " the" feder at ed" model" take" place" at" La y er" 4," which" focuses" on" rep os it or ie s, " t oo ls , " a nd " me tr i cs ." Th is " i s" whe re" t h e" d ec e nt ral is e d" s t ru ct ure " b ec om es " t an g ib le . " Sp ec i 'i c" sector al" nodal" bodies"ar e" designated" to" host" and" maintain" their" domain - speci'ic" incident"r epositories." Fo r " i n s t a n c e , " T E C " o r " T R A I " c o u l d " m a n a g e " t h e " t e l e c o m m u n i c a t i o n s " s e c t o r " d a t a b a s e , " t h e " Re s e r ve " B a n k " of" India " (RBI)" could" oversee" the" 'inancial" sector ," and" the" AISI" could" maintain" a " general - purpose" or" cross - sect or al " rep o si to ry " of" AI " inc i de nt s. " Thi s " layer " a l so " involves " devel op i ng " ana lyt ic a l" too l s" wi th i n" the" academic" and" startup" ecosyst em" to" monitor" emerging" trends," with" the" T echnical" Secretariat" playing" a" ke y" role" i n" coordinating" across" these" nodal" bodies. " A" central" bo dy , " su c h " a s " t he " A I S I, " t h e n " aggregat es" the" anonym ised" data" from" these" sector al" nodes," performing" the" cross - sect oral" analysis" that"pro vides"a"holistic,"nation al - lev el"view"of"AI"risks. " Finally ,"Lay er"5"ensures"that"the"system "functions"as"a"d ynamic"f eedback"and"learning"ecosystem ," rat h er " tha n " a" sta t i c" da ta " rep o si to ry ," a " key" pr i nc i pl e " f or " bu il d in g " ro b us t " and " tr us t wor t hy" AI " sys te ms " [McGrego r ,"2021]."This"is"a " ke y"diff erentiat or"fr om"a"sim p le"r eporting"s yst em."Th e "insigh ts"gener ate d " by" t h e" T e ch ni c al " S ec ret ar i at " a nd " A IS I" are " fed " i n" two " di re ct io ns : " up ward s" t o" th e" A I" Gover na n ce " G rou p" to" inform " polic y" and" regu lato ry" upda tes, " and" downwards," ba ck" to" the " broader" AI " ecosyste m." The" anonym ised"tr ends"and"best"practices"disseminated "do w n w ards"enable"de v elopers"and" deploy ers"to" learn"fr om" sys temic" failur es,"s u pport"d a ta - driv en"impr ov ements,"ad vance" m itigation" t echniques,"and" fost er" a" c ult ure " of " co nt in uou s" l ea rn ing ." The " fu nd in g" me ch an ism s" i n" t hi s" l ayer" a r e" targeted" to" encourage" the" development" of" safer" AI" systems." The" T echnical" Secretariat" could" lead" national" awaren es s"c am pa ig ns "to "fos te r"a "cu lt ure "o f"re sp on si bl e"d is cl os ure ." Th is "cl os es "t he" lo op ,"t ran sfo rm in g" the" incident" database" from " a" static" repository " into" a" dyn a m ic" engine" for" a" safer" AI" environ ment" for" India. " 6 Discussion!and! P olicy!I mplications ! The" primary" contribution" of" t his" work" is" an" operational" architectur e" designed" to" address" the" implementation" challenges" inher e n t" in" a" vertical," se c t or - led" AI" gov ernance" model." As" India" has" deliberatel y" chosen" to" forego" a" single," over arching" AI" Act" in" fav or" of" a" more" agile" approach" that" lev er ages" existing" legal" fram e wor ks," the" central" challenge" becomes" one" of" ensurin g" coherence" and" prev enti ng" regulatory" fr agmentation." The" architectur es" presented" in" t his" paper " offer" a" structured" solution" to" this" speci'ic" probl em," demonstrating" a" systematic" approach" for" whole - of - govern m ent" operationalisation. " The" proposed" national" g ov ernance" architecture" provides" a" mechanism" for" structured. decentralisation ." A" key" implication" of" this" model" is" that" it" creat es" a" precise" and" predictable" rel at i on sh ip "b et we en "t he "a p ex" co ord i na ti ng " bo di es "a n d" th e" var io us " im pl em en ti n g" ag en ci e s. "T he "c o re" 9" This%is%the%author’s% accepted%manuscript %of%the%article% published%as:%A vinash%Agarwal,%Manisha%J.%Nene,%“ A%fede rated%ar chitec ture% for%sector - led%AI%governance:%lessons%from%India ”, % Tran sf or mi n g% Gov er n me nt : %Pe op le ,% P roc es s% an d %Po li c y ,%2026,% https://doi.org/10. 1108/TG - 09 - 2025 - 0310 % contribution"of" this" paper"is" not"the" de'inition" of"the" layers"themsel ves,"but"rather"the" application" of" this" lay er ed" model" to" India’s" institutional" context," identifying" the" key" responsibility" centres" and" mapping" their" speci'ic " r oles" an d" functions" to" each" lay er ." This" ar chitec ture" translat es" the" str ategic " vision" of" the" central" bodies" into" a" coordinated" set" of" actions." It" directly" addresses" the" risk" of" fragme n tatio n" by" pro viding" a" clear" implementation" structure," thereb y" enhancing" the" predictability" and"stabil ity" of" India ’s"regulatory"en vironm ent." A"stable " and" predictable"environment,"supported" by" rob us t" reg u la to ry "f ram ewo rk s, "i s" a "key "p rere q ui si te "fo r" p rom ot in g" AI " in nova ti on "a n d" en co ura gi n g" it s" acceptance"[Rane"et"al.,"2024]. " The"case"study"on"AI"incident"management "serves"to"v alidate"and"illustrate"the"practical"utility"of" this"la y ered"appr oach."The"pr oposed"f eder ated"m odel"of"sect or - speci'ic"incident"r epositories"offers" a" signi'icant" policy" implication," as" it" directly" address es" a" known" limitation" of" monolithic," generalpurpose" incident" databases." Academic" reviews" of" the" current" l andscape" con'irm" that" such" databases" are" often" o verw helmed" by" high - vo l um e " n o i se " fr om " a" fe w" d om a i ns , " an d " a " key " rec om me nd at i on " is" to" move " towards " a" more " di v ersi'ied" and" context - speci'ic" approach" to" incident" documentation" [T urri" and" Dzombak," 2023]." Our" architectur al" design," w hich" mandates" a" common" national" standard" for" the" incident " schema" (Layer" 2), " enables" this" di v ersi'ication." It" allows" domain" expe rt s" a t" sectoral" nodal" bodies" to" manage" high - quality ," rele v ant" data" (Lay er" 4)." A" central" body" can" also" aggregate" anonymised" data" from" various" such"sect oral" databases" for" a" holistic,"national - le v el" risk" assessment. " Fur th e rm ore , " t h e" op era ti o na l" mo de l " p ro po se d " i n " thi s" pa pe r" ha s" bro ad e r" rel evan ce " beyon d" th e" Indian" context." Many"nations" are"grappling" with" the" same" choice" between" a" horizontal" AI" Act" and" a" ver t i ca l , " s e ct o r - led" model." The" architectu r e" detailed" here" pro vides " a" potential" template" for" implementing" such" a" vertical" approach," particularly" for" countries" facing" similar" challenges" of" balancing" innov ation" with" limited" r egulatory" interv enti ons" and" the" need" f or" more" contextualised" gov ernance" frameworks" [Kashe'i" et" al.," 2024] ." It" off ers" a" case" study" in" balancing" the" 'lexibility" of" decentralised"regulation" with" the" need" for" national - level"consistency"and"strategi c "oversig ht." This"is" especially" relev ant" because" the" global" landscape" features" div erse" regulatory" strategies," ea ch" re' le ct i ng "the "uniq ue "soc ie ta l "and"ec on om ic "con tex t"of"it s"cou n tr y ,"mak i ng "a" ‘on e - size - 'itsall’" appr oach" ineffecti v e"[Kaliisa"et"al.,"2025]. " While" the" model " offers" a" versatil e" templ ate," its" transferability" to" other" countries " is" contingen t" upon" certain" boundary" condit ions." The" success" of " this" federat ed" architecture" depends" on" the" exi ste nc e" of" mat ure " secto ral " regul ato rs " and" sta nd ard s - setting" bodi es" with" suf'icient" technical" and" administrati v e" capacity ." In" jurisdictions" with" lower"insti tutional" readiness," the" decentralised" nature" of" this" model" could" inadv er tently" l ead" to" further" coordination" c hallenges." Consequently ," while" t he" architectur e" provides " a" scalable" roadmap," its" implementation" must" be" calibrated" to" the" speci'ic" institutional"maturity"and"stat e"capability"of"the"host"natio n. " Finally ," the" architectural" principl es" proposed" here" hold" si gni'icant" potential" for" international" AI" gov ernance." If" nations" adopt" harmonised" standards" f or" sector - speci'ic" i ncident" schemas," as" pro posed " in" Lay er" 2," it" lay s" the" groundw ork" for" a" global" federat e d" network." For" instance," national" telecom - speci'ic" incident" repositories" could" feed" anonymised" data" to" international" bodies" such" as" the" International"T elecommunication" Union" (ITU)." Similarly ," a" nodal" global" 'inancial" organisation"could" aggregat e" AI" inciden t" data" in" the" 'inancial" sector" fr om" country - speci'ic" databases." This" w ould" transf orm" isolated" national" insights" into" a" global" intelligence" network," allowing" for" the" rapid" identi'ication" of"sy stem ic " AI" failur es" in"critical" sectors" acr o s s " borders" without" com pr om ising" national " data"sov er eignty . " Looking" ahead," the" successful" implementation" of" t his" architectur e" implies" a" focus" on" capacity" building" at" each" lay er ." A" key" prer equisite" is" strengthening" the" institut ional" capabilities" of" the" designated" responsibility" centres," a" challeng e" common" to" regulat ory" ecosystem s" globally" [Aitken" et" al.," 2022]." It" incl udes" empowering" national" standards" bodies" to" develop" ti mely" and" globally" harmonised" standards" (Lay er" 2)" and" equipping" the" AISI" to" de'ine" robust" assessment" procedures" (Lay er" 3)."A"practical"path"forwar d" woul d "b e" t o" p ri or it i se " th e" A I" i nc id e nt " ma na ge me nt " fra me wor k" a s" an" initial" implementation" project." It" could" be" oper ationalised" within" a" regulatory" sandbox" envir onment," a" t ool" t hat" allows" policymakers" to" better" understand" disruptiv e" technologies" lik e" AI" befo re" c rea t in g" bin di n g" rul es " [Y o rda nova" and " Ber tel s ," 202 4] . " S uc h" an" app roa c h" woul d" ser ve" as" an" effecti v e" pathw a y" for" building" institutional" capacity" while" demonstr ating" the" v alue" of " a" structured," architectur al"appro ach"t o"AI"gov ernance. " 10 " This%is%the%author’s% accepted%manuscript %of%the%article% published%as:%A vinash%Agarwal,%Manisha%J.%Nene,%“ A%fede rated%ar chitec ture% for%sector - led%AI%governance:%lessons%from%India ”, % Tran sf or mi n g% Gov er n me nt : %Pe op le ,% P roc es s% an d %Po li c y ,%2026,% https://doi.org/10. 1108/TG - 09 - 2025 - 0310 % 7 Conc lus ion ! As" I ndia" charts" its" own" course" in" AI" gov erna nce," opting" for" a" 'l exible," light - touch ," secto r - led" model" over "a"si ng le ,"ove rarc hi ng "law ,"it "fac es "a"si g ni 'i c an t"c ha ll e ng e"i n"e ns ur in g "coh e ren ce "in "a"de ce n tra li s ed " system." Hi gh - lev el" principles" and" well - de'ined" instit utions" provide" a" strong" foundation," b ut" they" do" not,"b y" themselv es," constitute " a" functioning" system." This" paper" addresses" the" critical" gap" b y" providing" the"oper ational"ar c h it ectur e"that"connects"thes e " d is p arat e"parts"into" a" c o hesiv e," wh ole of - governm en t. approach. " The" primary" contrib ution" of" this" wor k" is" the" pro vision" of" this" architecture." By" applying" an" established" 'ive - la y er" framew ork" to" the" Indian" context," this" paper" presen ts" a" clear" and" practical" roa dm ap " tha t" moves " beyon d" pr in ci pl e s" to" th e" sp ec i' ic s " o f " i mp l em en t ation." Through" the" comprehensi ve"national" go v ernance"architectur e" and" the"case" study"on" AI"incident"man agem ent," this" work " de mo ns t rate s" h ow" a " whol e - of - govern ment . approach" can" be" practicall y"achieved," balancing" the" need" for" central" strategic" coordination" wit h" the" necessity" of" decentralised," domain - speci'ic" e x ecution." It"pro vides"a"structur ed"path w a y"from"a"policy"goal"to"a"trust ed"AI"sy stem"in"the "m ark e t. " The" implications" of" this" architectur al" approach" are" sign i'icant ." F or" domestic" poli cymakers," thi s" offers" a" predictable" and" stable" model." It" bri ngs" clarit y" to" both" regulators" and" industry , " enabling" an" envir onment" where" responsible" innovation" can" thrive." F or" the" international" community ," it" pro vides" a" globall y" relevan t" template" for" managing" the" inherent" risks" of" r egulat ory" fragm entation" while" serving"as"a"foundational"ar chitectur e"for"g lobal"inter o per abil ity ."Ultimately ,"b y" pr o viding" a"clear"and" actionable" path " from" policy" to" practice," this" work" offers" a" wa y" for" India" to" realise" its" ambition:" to" become" a" global" leader" not" just" in" the" dev elopment" of" AI," but" in" the" responsible" and" effecti ve" gov ernance"of"it. " Ref e re n c e s ! Av i n a s h " A g a r wa l " a n d " M a n i s h a " J . " N e n e . " A d d re s s i n g " A I " R i s k s " i n " C r i t i c a l " I n f r a s t r u c t u r e : " Fo r m a l i s i n g " t h e " AI" Incident" Reporting" Process." In" 2024.IEEE. International. C onference. on. Electronics,. Computing. and. Com mu ni ca t io n. T e ch no lo g ie s. (CO NECC T) ," pages" 1 – 6," 2024a." doi:" 10.1109/CO" NECCT62155.2024.10677312. " Av i n a s h "A g a r wa l "a n d " M a n i s h a "J . " N e n e . " S t a n d a r d i s e d " S c h e m a "a n d "Ta xo n o my "f o r " A I " I n c i d e n t "D a t a b a s e s " in" Critical" Digital" Infrastructur e." In" 2024. IEEE. Pune. Section. International. Conferenc e. (PuneCon) ," pages"1 – 6,"2024b."doi:"10.1109/Pu neCon63413.2024.10895867. " Av i n a s h " A g a r wa l " a n d " M a n i s h a " J . " N e n e . " A " ' i v e - la y er" fram ewor k" for" AI" gov ernance:" integra ting" reg ul at i on ," s ta n da rds ," a nd " c er ti 'i c at io n ." Tra n s fo r m in g . G ov e r nm e n t: . P eo p l e ,. Pr o ce s s. a n d . Po l i c y ," 19(3):535 – 555," 05" 2025. " ISSN" 1750 - 6166." doi:" 10.1108/TG - 03 - 2025 - 0065." URL" h"p s: //doi.org/10.1108/TG - 03 - 2025 - 0065 ." Av i n a s h " A g a r wa l " a n d " M a n i s h a " J . " N e n e . " I n c o r p o r a t i n g " A I " i n c i d e n t " re p o r t i n g " i n t o " t e l e c o m m u n i c a t i o n s " law" and"policy:" Insights"fr om" India." Comp u te r.L aw .&.Se c ur it y.Rev i ew ,"60: 1 06263," 2026." ISSN"2212 - 473X."doi:"https://doi .org/10.1016/j.clsr .2026.106263. " Av i n a s h "A g a r w a l , "H a r s h "A g a r wa l , "a n d "N i h a a r i k a "A g a r w a l . "Fa i r n e s s "S c o r e "a n d "p r o c e s s "s t a n d a r d i z a t i o n : " framew ork"for"fairness"certi'ication"in"arti'icial"int elligence"sy stems." AI.and.Ethics ,"3"(1):267 – 279," 2023. " Mhairi" Aitken," David" Les lie," Florian " Ostmann," Jacob" Pratt," Hele n" Margetts," and" Cosmina" Dorobantu." Common"regulatory"capacity"for"AI." The.Alan.Turing.Institute ,"2022. " Pou r i a" A kb a r ig h at a r . " O p era t i on a l iz i n g" res po n s ib l e " AI " p r i nc i p le s " t hro u gh " re s p on s i bl e " A I" c a p ab i l it i e s. " AI.and.Ethics ,"5(2):1787 – 1801,"2025. " Matthew" Arnold," Rachel" KE " Bella my ," Michael" Hind," Stephanie" Houde," Sameep" Mehta," Aleksandra" Mojsilovi´c," Ra vi" Na ir ," K" Natesan" Ramamurthy ," Al exandr a" Olteanu, " David" Piorkowski," et" al." Fa c t S h e e t s : " I n c r e a s i n g " t r u s t " in " A I " s e r v i c e s " th ro u g h " s u p p l i e r ’ s " d e c l a r a t i o n s " of" conformity ." IBM . Journal.of.R esearc h.and.Deve lopment ,"63( 4/5):6 – 1,"2019. " Agarwal" Avinash" and" Nene" Manisha." Adv ancing" Trustworth y" AI" for" Sustainable" Dev elopment:" Rec o mm e nd a t io n s " f or " St an d a rd is i n g" AI " In ci d e nt " Rep o rt i n g. " In " 2024. ITU. Kaleidoscope:. Innovation. 11 " This%is%the%author’s% accepted%manuscript %of%the%article% published%as:%A vinash%Agarwal,%Manisha%J.%Nene,%“ A%fede rated%ar chitec ture% for%sector - led%AI%governance:%lessons%from%India ”, % Tran sf or mi n g% Gov er n me nt : %Pe op le ,% P roc es s% an d %Po li c y ,%2026,% https://doi.org/10. 1108/TG - 09 - 2025 - 0310 % and. Digital. Transformation. for. a. Sustainable. W orld. (ITU. K) ," pages" 1 – 8," 2024." doi:" 10.23919/ITUK62727.2024.10772925. " Preeti" Banzal" and" T ejal" Agarw al." OPSA ’s" Role" in" Empow ering" India’s" AI" Re v olu tion." Vigy an. Dhara ," September"2025."ISSN"3107 - 6610."Accessed:"2025 - 09 - 22. " Te e m u " B i r k s t e d t , " M a t t i " M i n k k i n e n , " A n u s h r e e " Ta n d o n , " a n d " M a t t i " M ¨ a n t y m ¨ a k i . " A I " g o v e r n a n c e : " t h e m e s , " knowledge"gap s"and"futur e"agendas." Internet.R esear ch ,"33(7):1 33 – 167,"2023. " Myrthe" Bl¨osser" and" Andrea" W ei hrauch." A" consumer" perspectiv e" of" AI" certi'ication – the" curr ent" certi'ication"landscape,"consumer"appr o v al"and"directions"f or"future" resear ch." Europe an. Jou rn al. of. Marketing ,"58(2):441 – 470,"2024. " Urs" Gas ser" an d" Virgili o" AF" Almeida." A" lay ered" model" for" AI" gov ernance." IEEE. Internet. Computing ," 21(6):58 – 62,"2017. " Seong - Ah" Hwang" a nd" Hun - Ye o n g " K w o n . " A " C o m p a r a t i v e " S t u d y " o n " t h e " R o l e " o f " A I " S a f e t y " I n s t i t u t e s " i n " Shaping" Global" AI" Go vernance." In" 2025. IEEE/AC IS. 23rd. International. Conferenc e. on. Software. Engineering.Research,.Managem ent.and.Applications.(SERA) ,"page s"537 – 542."IEEE,"2025. " IndiaAI."Report"on"AI"Gover n a n c e "Guidelines"Dev elopment." h"ps :/ /i ndi aai . gov .i n/ar; cle /report - on - ai - governa nce - guidel ines - developmen t ," January"2025."Acce ss ed :"2025 - 09 - 22. " Rog e rs "Ka l i is a , "Ryan"Sh a u n"Ba ke r , "Ba r ba ra "W as so n , "and "Pau l "Pr in s l oo . "Th e "Com i ng "bu t "Un eve n "Sto r m: " How"AI" Regulation" Will" Impac t"AI "and "Lear ning" Analytics"Research" in"Di fferent"Countr ies." Journal. of.Learning.Analytics ,"12(2):140 – 157,"2025. " Pouya " Ka s he ' i ," Y asa m an " Ka s he ' i ," a nd " Am i r Ho s se i n " Gh af ou r i " Mi rs a ra ei . " Sh a pi n g " th e" f ut u re " of " AI : " balancing"innov ation"and"ethics"in"global"regulation." Uniform.Law.Review ,"29( 3 ):524 – 548,"2024. " Sean" McGregor ." Prev enting" repeated" real" world" AI" failur es" by" cataloging" incidents:" The" AI" incident" database." In" Proceedings.of . the. AAAI. Conference. on. ArtiYicial. Intelligence ,"volume " 35," no." 17,"pages" 15458 – 15463,"2021. " MeitY ." India" AI" Gov e rnance" Guidelines: " Enabling" Safe" a nd" T ru sted" AI" In nov ation." Policy" guideli nes," Ministry" of"Electronics" and"Information "T echno logy ," Gov ernment"of"India," Nov ember"2025. " NITI" Aa y og ." National" Str ategy" f or" Arti'icial" Intelligence." h"ps: //w ww . ni ;. gov .i n/si tes/ def ault/files/2023 - 03/Na;onal - Stra tegy - fo r - Ar;ficial - Intellig ence.pdf ," 2018."Accessed:"2025 - 09 - 22. " NITI"Aayog. " Approach"Document"for"India"Part"1" –" Principles"for"Responsible"AI." h"ps : " //www .ni;.gov .in/site s/def ault/files/2021 - 02/R esponsible - AI - 22022021.pdf ," 2021." Accessed:" 2025 - 09 - 22. " OECD."R ecommendation"of"the"Council" on"Arti'icial" Intelligence"(OECD/LEGAL/0449)." h"ps: " //legalins truments.oec d.org/en/instrumen ts/OECD - LE GAL - 0449 ," 2019."Accessed:"202509 - 22. " Europea n" Parlia ment ." Ar ti' ici al" In tell igen ce" Act " (Regula tion " (EU)" 20 24/16 89). " h"ps: //eu r - l ex. eu ro pa . eu /l e gal - content/ EN/ TXT /?u ri= CEL EX%3 A320 24R 1689 ," 2024. " Nitin" Rane," Sa urabh" P" Choudhary , " an d" Jayesh" Rane." Acceptance" of" arti'icial " intel ligence:" key" factors," challenges," and" implem entation" str at egies." Journal. of. Applied. ArtiYicial. Intelligen c e ," 5" (2):50 – 70," 2024. " Huw"R oberts,"Emmie"Hine ,"Mariarosaria"T addeo,"and"Luci ano"Floridi ."Global"AI"g ov ernance:"barri ers" and"pathw a y s"forw ard." International.Affairs ,"1 00(3):1275 – 1286,"2024. " Malak" Sadek ," Emma" Kal lina," T homas" Bohn´e, " C´elin e" Mougenot ," Rafael" A" C alv o," and" Stephen " Cav e." Challenges" of" responsible" AI " in" practice:" scoping" re view" and" recommended" actio ns." AI. &. societ y ," 40(1):199 – 215,"2025. " Lewin" Schmitt ." Mapping" global" AI" governance:" a" nascent" regime" in" a" fragmented" landscape." AI. and. Ethics ,"2(2):303 – 314,"2022. " 12 " This%is%the%author’s% accepted%manuscript %of%the%article% published%as:%A vinash%Agarwal,%Manisha%J.%Nene,%“ A%fede rated%ar chitec ture% for%sector - led%AI%governance:%lessons%from%India ”, % Tran sf or mi n g% Gov er n me nt : %Pe op le ,% P roc es s% an d %Po li c y ,%2026,% https://doi.org/10. 1108/TG - 09 - 2025 - 0310 % Nathalie" A" Smuha." From"a" ‘race" to" AI’to" a" ‘race"to" AI" regulation ’:"regulatory" compet ition" for" arti' icial" intelligence." Law ,.Innovation.and.T echnology ,"13(1):5 7 – 84,"2021. " Elham"T abassi. "Arti'icial"intellig ence"risk"management"framework"(AI"RMF"1.0)." NIST ,"2023 . " Araz"T aeihagh."Gov ernance"of"arti'icial"intelli gence." Po li c y. an d .S oc i et y ,"40(2):137 – 157,"2021. " Te l e c o m m u n i c a t i o n " E n g i n e e r i n g " C e n t r e . " F a i r n e s s " A s s e s s m e n t " a n d " R a t i n g " o f " A r t i ' i c i a l " I n t e l l i g e n c e " Sys te ms . " T ec h ni c a l " Rep or t " TE C" St a n da rd " 57 0 50 : 2 02 3 , " T e l ec o m mu n i ca t i on " En g i ne e ri n g " Ce nt re , " 2023."55"pages. " Te l e c o m m u n i c a t i o n " E n g i n e e r i n g " C e n t r e . " S t a n d a r d " f o r " t h e " S c h e m a " a n d " Ta x o n o m y " o f " a n " A I " I n c i d e n t " Database" in" T el ecommunications " and" Critical" Digital" Infrastructure." T echni cal" Report" TEC" Standard" 57090:2025,"T elecommunicat ion"Engineering"Centre,"2025."15"page s. " The" Economic" Times." Government"not " considering " regulating" AI" growth," says"IT" Minister" V a ishnaw ." h"ps: //eco nom ic; mes .i ndi a;me s. com/ news/ in dia /govern ment - not - consi der ing " - regu la ;ng - ai - growth - sa ys - it - mini ster - vais hn aw /ar ;c le s ho w/ 99 27 36 29 . cm s? fro m= mdr ," April " 2023." Acce sse d:" 202 5 - 09 - 22. " Violet" Turri" and " Rachel" Dzombak." Why" we" need" to" know" mor e:" Exploring" t he" state" of" AI" incid ent" documentation" practices." In" Proceedings. of . the. 2023. AAAI/A CM . Conference. on. AI ,. Ethics, . and. Society ," pages"576 – 583,"2023. " UNESCO ." Recommendation" on" the" Ethics " of" Art i'icial" Intelligenc e." h" ps: //u ne sdo c.u nes co. o rg /a rk :/ 48 22 3/ pf 00 00 38 04 55 ," 2022."Accessed:"2025 - 09 - 22. " Katerina" Y ordano v a" and" Natal ie" Bertels." Regulating" AI: " Cha llenges" and" the" wa y" forward" through" reg ul at or y"san db oxes ." Multidisciplinar y. perspectives. on. artiYici al. i ntelligence. a nd. t he. l aw ," 441," 2024. " Liming" Zhu," Xiwei" Xu," Qinghua" Lu," Guido" Gov ernatori," and" Jon" Whittle ." AI" and" ethics — Operationalizing" responsible" AI." In" Humanit y. driven. AI:. Productivi ty,.well - being,. sustainabilit y. and. partnership ,"pages"15 – 33."Springer ,"2021. "

Original Paper

Loading high-quality paper...

Comments & Academic Discussion

Loading comments...

Leave a Comment