Evaluation of Minimal Residual Disease as a Surrogate for Progression-Free Survival in Hematology Oncology Trials: A Meta-Analytic Review

Traditional health authority approval for oncology drugs is based on a clinical benefit endpoint, or a valid surrogate. In 1992 the FDA created the Accelerated Approval pathway to allow for earlier approval of therapies in serious conditions with an …

Authors: Jane She, Xiaofei Chen, Malini Iyengar

Evaluation of Minimal Residual Disease as a Surrogate for Progression-Free Survival in Hematology Oncology Trials: A Meta-Analytic Review
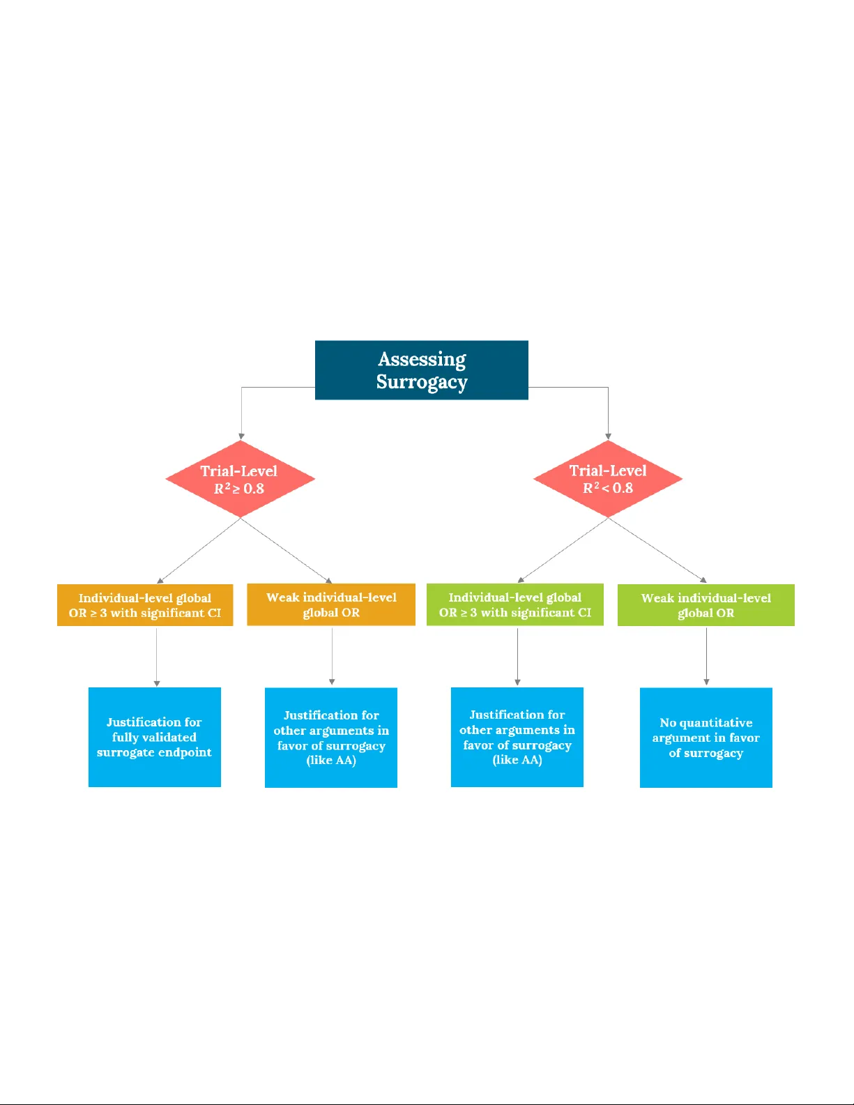
Ev aluation of Minimal Residual Disease as a Surrogate for Progression-F ree Surviv al in Hematology Oncology T rials: A Meta-Analytic Review Jane She Departmen t of Biostatistics, Univ ersit y of North Carolina, 135 Dauer Driv e, Chap el Hill, North Carolina 27599, U.S.A. jane.she@unc.edu Xiaofei Chen Oncology Biometrics, Astrazeneca xiaofei.c hen2@astrazeneca.com Malini Iy engar Oncology Biometrics, Astrazeneca malini.iy engar@astrazeneca.com Judy Li Oncology Biometrics, Astrazeneca judy .li1@astrazeneca.com F ebruary 26, 2026 Abstract T raditional health authorit y appro v al for oncology drugs is based on a clinical b enefit endp oint, or a v alid surrogate. In 1992 FD A created the Accelerated Approv al pathw a y to allo w for earlier appro v al of therapies in serious conditions with an unmet medical need. This is accomplished t ypically b y gran ting an accelerated approv al based on surrogate endp oint, that can be measured earlier than a traditional approv al endp oint. Minimal residual disease (MRD) is a sensitive measure of residual cancer cells in hematology oncology after treatmen t, and is increasingly considered as a secondary or exploratory endp oin t due to its prognostic p otential for traditional clinical trial endp oints such as progression-free surviv al (PFS) and o verall s urviv al (OS). This w ork aims to ev aluate MRD’s surrogacy p oten tial across several hematology cancer indications (FL), and others while keeping the fo cus on follicular lymphoma, using data from published studies. W e examine individual-level and trial-lev el correlations extracted from previously published studies to elucidate the p oten tial role of MRD in accelerating the drug appro v al pro cess in hematology oncology trials [ Buyse et al., 2000 ]. Some keywor ds: Minimal residual disease, surrogacy , progression-free surviv al, hematology oncology , meta- analysis 1 1 In tro duction Minimal residual disease (MRD) is a measurement of cancer cells remaining in the blo o d after treatment that can b e detected at a min uscule level. Presence of residual cancer cells after treatment can p oten tially result in relapse but are conv en tionally undetectable without recent tec hnological adv ances. V arious assa ys with sp ecific thresholds of sensitivit y ha v e b een developed to measure MRD including next generation genetic sequencing, flow cytometry , and real-time quan titativ e rev erse transcriptase p olymerase chain reaction (RQ-PCR). Curren t standards can detect presence of cancer cells at levels from 1 : 10 4 to 1 : 10 6 n ucleated cells, whereas conv entional cytomorphology using p eripheral blo o d smears and b one marro w aspirations may only reach sensitivit y levels of 1 : 20 (Leukemia & Lymphoma So ciety). Due to its p oten tial as a prognostic mark er as w ell as its earlier use capabilities compared to tra- ditional clinical endpoints suc h as progression-free surviv al (PFS) and ov erall surviv al (OS), MRD is increasingly b eing included across v arious hematology oncology indications as an exploratory endp oin t for resp onse assessment, whic h raises questions ab out its abilit y to act as a surrogate endpoint for PFS or OS, since it has already been granted as an in termediate endp oin t for multiple m y eloma (MM) [ U.S. F o o d and Drug Administration, 2024 ]. In follicular lymphoma (FL), B-cell acute lymphoblastic leuk emia (B-ALL), mantle cell lymphoma (MCL), and chronic lympho cytic leuk emia (CLL), MRD nega- tivit y has b een shown in several trials to b e an excellent predictor for patient surviv al outcomes [ Zhou et al., 2022 , Pott et al., 2024 , Kaplan et al., 2020 , B¨ ottc her et al., 2012 ]. Recen tly , the U.S. F o o d & Drug Administration’s (FDA) Oncologic Drugs Advisory Committee (ODA C) appro v ed MRD as an early endp oin t for m ultiple m y eloma (MM) to supp ort accelerated appro v als for new therapies [ U.S. F o o d and Drug Administration, 2024 ]. Before this announcemen t, the typical endp oin ts used in MM trials w ere based on PFS and OS. These endp oin ts, used for regular FD A approv al, t ypically tak e many years of patien t follow-up to collect enough data for measuremen t and use, which prolongs the drug developmen t pro cess and delays patient access to no vel treatments. With MRD b eing approv ed as an early endp oint for AA in MM, the drug approv al pro cess is exp edited, as MRD can b e measured within 1 year, and was demonstrated via indep enden t meta-analyses to ha v e strong individual-level asso ciations for b oth PFS and OS, and weak to mo derate trial-lev el asso ciations. This means that though MRD is not a v alidated surrogate endp oint, in that it cannot fully replace PFS and OS, it is a strong prognostic factor whic h can b e measured so oner to enable patients to access new treatmen ts faster while sp onsors con tinue confirmatory trials. 2 There is no current FDA guided standard threshold to define a “strong” trial-lev el correlation, with previous meta-analyses citing predefined R 2 C opul a & R 2 W LS v alues of ≥ 0 . 8 as desirable with a low er b ound of the 95% confidence interv al > 0 . 6, and neither R 2 estimate < 0 . 7 [ Dixon et al., 2022 , Shi et al., 2017 , Shi et al., 2018 , Yin et al., 2022 ]. This criteria is the same that the In ternational Indep enden t T eam for Endp oin t Approv al (i 2 TEAMM) used in the analysis of MRD as a surrogate for MM [ U.S. F o o d and Drug Administration, 2024 ], and is what this pap er will pro ceed with as well, in absense of regulatory guidance on these thresholds. This can b e visualized in Figure 1 . F or more details ab out the pro cess of defining surrogate endp oints and intuition b ehind the pro cess in the figure, please refer to the supplemental material. Figure 1: Flo wc hart for Surrrogacy Assessment [ Galim b erti et al., 2018 ] explored v alidation of MRD as a surrogate endp oint for EFS in p ediatric ALL, ho w ever, there is a need for exploration in adult ALL as w ell. [ Narkhede and Cheson, 2018 ] mention the p ossibilit y of using MRD in place of PFS in FL through a clinical lens, but do not go through the pro cess 3 of surrogacy v alidation. [ Dimier et al., 2018 ] examine surrogacy of MRD at the end of induction after treatmen t with c hemoimm unotherapy to act as a surrogate for PFS using 3 trials, and extracting subgroups from the trials to act as data p oin ts. Ho w ev er, the pap er do es not include more recen t publications for t w o-arm trials in the 1L setting that ha ve b een included in our analysis. Additionally , the aforementioned analysis only assesses trial-lev el correlation, and not individual-level correlation. Similarly , [ Simon et al., 2024 ] recen tly ev aluated surrogacy of MRD for PFS in first-line CLL using b oth trial-level and individual-lev el correlation, with the conclusion that there was a strong patient-lev el correlation b etw een PFS and MRD, but uncertain trial-lev el correlation. Ho w ever, our analysis differs in the use of the plac k ett copula for mo del fitting as opp osed the join t-frailty copula, where the plack ett copula mo del has an added ease of interpretation with a global o dds ratio which quantifies how the risk of one ev ent is related to the risk of another. This means that the correlations w e obtain are directly in terpretable, adding an extra lay er of credibility . Section 2 includes details ab out the literature search, literature selection, and data extraction pro cess as well as details ab out the statistical metho dology employ ed. Next, section 3 presents results for each indication. The o v erall conclusions are then discussed in section 4 . 2 Materials and Metho ds 2.1 Literature Searc h & Review Literature searc h for each indication w as conducted b y the Information Practice (IP) team at Astrazeneca PLC, searc hing for studies reporting MRD based endp oin ts along with surviv al outcomes whic h w ere published in emb ase , me d line , clinic altrials.gov , or trialtr ove . The searc hes w ere conducted b et ween F ebruary and August 2024. Studies that did not presen t results of therap eutic ev aluation w ere excluded, as w ere studies that did not rep ort surviv al curves whic h w ere in some w a y , stratified by MRD status, as the information would not b e complete for extraction. F or this meta-analysis to establish surrogacy , only t w o-arm trials were considered for use to allow for estimation of treatment effects. Ho w ever, if there w ere not enough tw o-arm trials in an indication, one-arm trials w ere considered in forming individual-level correlations b etw een the true endp oin t and the surrogate endp oint. This will b e further describ ed in section 2.4 . F or eligible studies, the following information was collected: year of publication, p opulation, disease 4 setting (1L, R/R etc.), eligibility criteria, interv entions ev aluated, surviv al outcomes of interest (PFS, OS, EFS, etc.), MRD measuremen t time frame, MRD measurement sensitivity . 2.2 Data Extraction Surviv al data w as extracted using the “ScanIt” free softw are, which allo ws for extraction of surviv al curv es via a pixel-based metho d. This was then conv erted into individual patient data (IPD) using R version 4.4.0 with pack age “IPDfromKM”, which implemen ts a mo dified-iKM algorithm for IPD reconstruction through a t wo-stage pro cess (more details see [ Liu et al., 2021 ]). The first stage in v olving extracting data co ordinates, is accomplished via the “ScanIt” soft w are; in the second stage, these co ordinates are prepro cessed in to IPD data. The original surviv al curv es from the initial data extraction can b e reconstructed visually once IPD is constructed, as a form of v erification. The hazard ratios of PFS b etw een the tw o treatmen t arms w ere calculated by fitting a Co x prop ortional hazard mo del with the treatment as the explanatory v ariable. Additionally , o dds ratios of MRD negativit y were calculated. If the sample size from summing all cells of an o dds ratio calculation w as different from the sample size resulting from the IPD, the smaller sample size w as used for weigh ting to b e more conserv ative. Details ab out the quality control pro cess are discussed in the supplemen t. 2.3 Ev aluation of Surrogacy Ov erall surrogacy w as ev aluated by considering b oth the individual-lev el and trial-lev el asso ciations through meta-analysis using the framework prop osed b y [ Buyse et al., 2000 ].Based on the current evi- dence, the goal is to assess whether MRD has the p oten tial to b e a v alidated surrogate endp oint in hema- tology oncology trials, and may b e used in traditional FDA drug approv al, or as an intermediate endp oin t to b e used in accelerated approv al, or if it has no evidence of p oten tial surrogacy . [ Haslam et al., 2019 ] conducts a systematic review of some trial-level meta-analyses for surrogate endp oin ts of OS in oncology and [ Belin et al., 2020 ] systematically examines the metho dology used in assessing PFS as a surrogate for OS. The metho ds employ ed in this analysis included three mo dels to assess surrogacy at the trial-lev el. Tw o mo dels employ ed weigh ted least squares (WLS) mo deling and used the log hazard ratio of PFS as the resp onse, and the log o dds ratio of MRD negativit y as the predictor. As only t wo arm trials were 5 considered, the hazard ratio of PFS ev en ts compares the hazards of failure b et w een the exp erimental arm and the control/activ e comparator. The o dds ratio of MRD negativity uses the same treatment arm comparisons for consistency . These were weigh ted by the inv erse v ariance of the log o dds ratio for the first mo del and sample size for the second mo del, as a sensitivit y analysis to adjust for trial size, and result in R WLS2 v alues for interpretation along with a 95% confidence interv al. In statistics, the R 2 v alue is frequen tly referred to as the co efficient of determination, which takes on v alues b etw een 0 and 1 and denotes the prop ortion of v ariation in the outcome that can be explained by the v ariation in the predictor. The third mo del at the trial-lev el is fit using a biv ariate Plac k ett copula mo del, as the first t w o approac hes do not accoun t for estimation error of the trial-sp ecific effects [ Belin et al., 2020 ]. Additionally , this mo del accoun ts for patient-lev el correlation b et w een the true endp oint such as PFS and MRD. The first stage of the model estimates trial-sp ecific effects on the surrogate and the true endp oin t using a fixed-effects mo del. As MRD is a binary endp oin t, this is equiv alent to using logistic regression with a W eibull mo del, where the logistic regression is used to estimate the treatment on MRD and the W eibull mo del is used to estimate the treatment on the hazard rate of PFS [ Burzyko wski et al., 2001 ]. The goal of the first stage is to estimate the effect sizes and their standard errors for each trial using a lik eliho o d- based approac h. The second stage then uses the first-stage parameter estimates in a trial-level mo del to estimate asso ciation b et ween treatmen t effects and assess the quality of the surrogate b y squaring the asso ciation to calculate a R 2 C opul a v alue. This v alue assesses the correlation b et w een the treatment effect on the surrogate endp oin t and the true endp oin t using a copula-mo del. A t the individual-level, the same biv ariate Plack ett copula mo del is used which results in a “global o dds ratio”, an o dds ratio of tw o o dds. The numerator consists of the o dds of ha ving a PFS even t at a certain time for patients who are MRD negativ e; the denominator consists of the o dds of having a PFS ev en t at a certain time for patients who are MRD p ositiv e. F or example, a v alue higher than 1 indicates patien ts who are MRD negativ e hav e longer PFS outcomes, and that the o dds of b eing alive and without progression for MRD negativ e patien ts is higher than the o dds of patients who are MRD p ositiv e at the same timep oin t. F or the analysis, the pac k age “Surrogate” in R w as used to fit the biv ariate plac kett copula mo del, and the pack age “Metafor” was used to conduct the WLS regressions, as [ Thompson and Sharp, 1999 ] recom- mend using metho ds with additiv e error mo dels rather than multiplicativ e error mo dels [ Viec htbauer, 2010 ]. T o calculate confidence in terv als for the t wo weigh ted least squares approac hes, b o otstrapping with 10 , 000 replicates w as p erformed to sample p oin ts with replacemen t and fitting a linear mo del. The 95% confi- 6 dence interv als were calculated b y extracting the 2 . 5 and 97 . 5 quantiles of the b o otstrapped R 2 v alues. Ho w ever, this approach is limited b y the small sample size; so confidence interv als ha ve a significant amoun t of v ariabilit y b etw een analyses, resulting in either near-p erfect fits, or v alues essentially showing [0 , 1] dep ending on the selection of p oints. A limitation to the use of the pack age “Surrogate” fitting the biv ariate plack ett copula mo del, is that when the estimated correlation parameter in the second-stage of the mo del has confidence in terv als spanning both negative and positive v alues, the output v alues of the R 2 C opul a with its 95% confidence in terv als ma y b e misleading., resulting in a low er b ound larger than the upp er b ound. T ak e, for example, a correlation p oint estimate of 0 . 1, with confidence in terv al of [ − 0 . 8 , 0 . 6]. This then b ecomes R 2 C opul a = 0 . 1 2 = 0 . 01 with a CI of [0 . 64 , 0 . 36]. The lo w er b ound exceeds the upp er b ound, so the rep orted CI should actually b e rep orted as [0 , 0 . 64]. The same should b e said for any correlation CIs that span b oth negative and p ositiv e v alues, where the lo w er b ound of the squared v alues should b e 0, as 0 is included in the correlation CI, and the upp er b ound should b e the larger of the t wo v alues. 2.4 One-arm trials If there w ere not enough literature av ailable for a t wo-arm surrogacy analysis as planned, single arm pap ers were considered to form an asso ciation metric b et w een the surrogate endp oin t(MRD) and the true endp oin t (PFS/OS). This is distinct from the estimation of a trial-lev el correlation, as this asso ciation excludes treatmen t effects due to the lac k of a control arm. More details are discussed in the supplemen tal section. 3 Results A table of the comprehensive literature review p erformed is summarized in T able 1 , with the num b er of ev aluated pap ers encompassing all settings for pap ers in v olving MRD ev aluation and surviv al outcomes. The setting presen ted refers to the setting for the num b er of usable trials, which are trials with MRD stratified surviv al curv es with the surviv al endp oint of in terest. F ollicular Lymphoma (FL) Through the literature search and data extraction criteria for FL, five data p oin ts were extracted from 7 T able 1: MRD outcomes landscap e summary for relev ant surviv al endp oin ts Indication Setting Tw o-Arm T rials (N) One-Arm T rials (N) Papers Ev aluated (N) FL 1L 4 (PFS) – 19 ALL R/R 0 3 (OS) 17 MCL 1L 0 6 (3 OS, 3 PFS) 25 CLL 1L 4 (PFS) – 41 FL = F ollicular Lymphoma ; ALL = Acute Lympho cytic Leukemia; MCL = Mantle Cell Lymphoma, CLL = Chronic Lympho cytic Leukemia the follo wing pap ers: [ Pott et al., 2024 , Delfau-Larue et al., 2020 , Bishton et al., 2020 , Pott et al., 2020 , Luminari et al., 2021 ]. All trials were conducted in a phase I I I setting, with four trials in the 1L setting and one trial in the R/R setting. As the patient p opulation ma y b e different for patients who are previously un treated as compared to relapsed, we excluded the R/R trial, whic h is kno wn as the “GADOLIN” trial, lea ving four data p oin ts for use. Characteristics of the extracted trials can b e seen in T able 2a . The analysis w as conducted with all four p oin ts included as w ell as with a sensitivit y analysis excluding the F OLL12 trial [ Luminari et al., 2021 ]. This is b ecause the FOLL12 trial resulted in an exp erimental arm, whic h treated patien ts with resp onse-orien ted p ost-induction therapy , presen ting worse outcomes than the standard arm, whic h uses rituximab main tenance. The PFS of the exp erimen tal arm w as significan tly p o orer than the PFS of the standard arm. The inclusion of this trial in tro duces a large level of heterogeneity , as the sample size is large and th us, the trial carries large weigh t on the results. All trials for FL had a MRD sensitivity threshold of minimum 10 − 4 and w ere measured using PCR, with MRD status b eing measured at the end of induction (EOI) for three of the 1L studies, and at the end of treatmen t in the other 1L study . Ho w ev er, EOI ma y b e dep enden t on the treatmen t within a study , th us, there were ranges rep orted in terms of mon ths in T able 2a . Therefore, the time frame in which MRD was measured ranges from approximately 4 . 14 mon ths to 12 months. Additionally , the median follo w-up time across all patients with all trials included is 45 . 4 mon ths, or approximately 3 . 78 years. In the sensitivit y analysis, with the FOLL12 trial remov ed, the median follow-up time across all patien ts is 47 . 5 months, or approximately 3 . 96 years. 8 T able 2: FL T rial Characteristics and Assessment Results for FL T rial Name Setting/Phase Sample Size MRD Measurement Time (months) MRD Measurement Metho d/Sensitivit y T reatmen ts GALLIUM 1L Phase 3 693 9-12 PCR 10 − 4 G-c hemo vs R-chemo RELEV ANCE 1L Phase 3 207 5.52 PCR 10 − 4 R 2 vs R-chemo UK NCRI 1L Phase 3 87 7.36 PCR 10 − 4 CMD vs FMD F OLL12 1L Phase 3 345 4.14-5.52 PCR 10 − 4 RM vs resp onse-adapted (a) FL trial characteristics Correlation Metrics All T rials Excluding FOLL12 T rial-Level Sample Size 1332 987 R 2 W LS in verse v ariance (95% CI) 0 [0, 1.000] 0.98 [0, 1.000] R 2 W LS sample size (95% CI) 0.247 [0, 1.000] 0.962 [0, 1.000] R 2 C opula (95% CI) 0.244 [0, 0.826] 0.974 [0.778, 0.997] Individual-Lev el Sample Size 1332 987 Biv ariate Plack ett Copula Global OR (95% CI) 2.466 [1.672, 3.259] 2.709 [1.715, 3.703] (b) T rial/individual-lev el assessment results for FL Figure 2: W eigh ted by inv erse v ariance of log OR : Correlation b et w een treatment effect on MRD negativity and treatmen t effect on PFS. (A) all p oin ts: WLS for FL with all p oints included; (B) sensitivity analysis: WLS for FL with F OLL12 excluded 9 Figure 3: W eigh ted by sample size : Correlation b et ween treatmen t effect on MRD negativit y and treatmen t effect on PFS. (A) all p oin ts: WLS for FL with all p oin ts included; (B) sensitivity analysis: WLS for FL with F OLL12 excluded The results in Figure 2 and 3 demonstrate the large impact the FOLL12 trial has on the R 2 W LS v alues, with a significan t amount of v ariation b efore and after its exclusion. This is more clearly seen in T able 2b , which sho w wide confidence in terv als for R 2 estimates, except in the case of the R 2 C opul a when FOLL12 is excluded. This may b e explained by the large heterogeneit y introduced by the trial. Since the WLS CIs for R 2 are b eing calculated via b o otstrap, this can also explain the wide confidence interv als for those estimates, as the o v erall num b er of p oin ts is small. A t the individual-level, the global o dds ratios can b e seen in T able 2b , with significant o dds ratios for b oth the primary analysis as well as the sensitivit y analysis excluding the FOLL12 trial. Additionally , the R 2 C opul a giv es b etter precision with a narrow er confidence interv al, which ma y b e the case due to the Plack ett Copula allowing for non-linear relationships b et w een the treatmen t effect on the surrogate endp oin t, and on the true endp oin t. Even so, the confidence interv als still remain wide. Acute Lymphoblastic Leukemia (ALL) The following t w o-arm pap ers w ere ev aluated fo cusing on adult patien ts: [ Chen et al., 2023 , Zhou et al., 2022 , Yilmaz et al., 2020 , Jiang et al., 2019 , F racchiolla et al., 2023 ] for B-cell ALL (B-ALL). How ev er, only one of these presented surviv al curv es stratified by b oth MRD status as well as treatmen t. Some of 10 these presen ted only stratification by one MRD status, but not the other, other pap ers lack ed treat- men t stratification in surviv al curv es. Outside of these pap ers, there were several publications which had surviv al curve stratification based on biomark ers [ Xu et al., 2024 , Boissel et al., 2023 , Estev e et al., 2021 , Cao et al., 2023 ], ho w ev er this w as not of interest in our study as w e w ere in terested in including treatment effects in our mo deling. Without the surviv al curv e stratification by b oth MRD p ositiv e and negative as w ell as the t wo treatmen ts, the individual patient data cannot b e recreated as only one MRD status or one treatmen t arm would b e presen t in the data. Therefore, with our curren t criteria for use, w e w ere not able to extract enough data p oin ts for mo deling MRD surrogacy in ALL. It is w orth noting that [ Zhou et al., 2022 , Yilmaz et al., 2020 ] ha ve concluded that MRD status a prognostic factor for surviv al, so we lo ok to reexamine surrogacy in the adult ALL setting in the future with the av ailabilit y of data. As there w ere not enough tw o-arm pap ers, w e considered analysis with published one-arm studies, with a summary of pap ers considered presen ted in T able 3 . Individual analysis with only OS was con- sidered due to the limited num b er of studies for the other surviv al endpoints using data presen ted in [ Estev e et al., 2021 , Kaito et al., 2020 , Zhang et al., 2020 , Ha y et al., 2019 ]. T able 3: T able of individual-level assessmen t results for B-ALL Surviv al Metric Num b er of Studies Settings MRD Minim um Sensitivit y Ov erall Surviv al (OS) 4 R/R 10 − 4 Ev ent-F ree Surviv al (EFS) 2 R/R 10 − 4 Disease-F ree Surviv al (DFS) 1 R/R 10 − 5 Leuk emia-F ree Surviv al (LFS) 2 R/R 10 − 4 Ho w ever, some figures did not report o v erall (non-stratified) surviv al curv es for patien ts who had MRD measuremen ts, with no information for at-risk patients at each time p oint. Thus, the OS probability could not b e estimated from either a rep orted surviv al curve, or through a reconstructed patien t curv e. Therefore, due to the limitations of an even smaller sample size than shown in T able 3 , further analysis w as not considered. Man tle Cell Lymphoma (MCL) The follo wing t w o-arm pap ers w ere ev aluated in our literature searc h focusing on adult patien ts: 11 [ Smith et al., 2019 , Kaplan et al., 2020 , Lakhotia et al., 2018 , P ott et al., 2010 ] for MCL. How ev er, none of these man uscripts presented surviv al curv e figures stratified by b oth MRD status and treatment. There- fore, similar to ALL, w e were not able to extract sufficien t data p oin ts for use in mo deling MRD surrogacy in the MCL indication. Therefore, we considered one-arm studies, with a summary of pap ers presented in T able 4 . Both OS and PFS w ere considered in the 1L setting, as other indications did not ha ve enough trials, with OS consid- ering data presented in [ Gressin et al., 2019 , Tisi et al., 2023 , Kolstad et al., 2014 , T ork a et al., 2022 ] and PFS considering data presen ted in [ Gressin et al., 2019 , Epstein-Peterson et al., 2024 , Tisi et al., 2023 , Kolstad et al., 2014 , T ork a et al., 2022 ]. T able 4: T able of individual-level assessmen t results for MCL Surviv al Metric Num b er of Studies Settings MRD Minim um Sensitivit y Ov erall Surviv al (OS) 4 1L 2 − 5 Progression-F ree Surviv al (PFS) 5 1L 2 − 5 Within MCL single-arm studies, w e encoun ter the same issues as in ALL, with some man uscripts not including non-stratified surviv al curv es for patien ts who had MRD measuremen ts, who also lack ed information for at-risk patients, rendering us unable to accurately estimate surviv al probabilities. An additional limitation is the time asp ect, where MRD measurements needed to b e rep orted at similar timeframes to allow for comparison of OS/PFS probability at that sp ecific time p oint. Therefore, w e were unable to pro ceed with single-arm comparisons due to the limited sample size. Chronic Lympho cytic Leukemia (CLL) After literature searc h of 41 pap ers in v olving b oth MRD measuremen t and surviv al endp oints, four datap oin ts w ere extracted from the following pap ers: [ Dimier et al., 2018 , W ang et al., 2021 ]. All four trials w ere phase I I I and were conducted for patients in the 1L setting. The [ Dimier et al., 2018 ] included results from three differen t trials: CLL8, CLL10, and CLL11 whic h were extracted. All trials had a minim um sensitivity of 10 − 4 and w ere measured using flow cytometry . MRD status w as measured at the end of induction (EOI) for three studies, and 12 months p ost randomization for the E1912 study . The MRD measurement times were rep orted in T able 5a . The median follow-up time across 12 all patients is 35 . 5 mon ths. Figure 4: Correlation b et w een treatment effect on MRD negativity and treatment effect on PFS; (A) weigh ted b y the in verse v ariance of the log OR; (B) w eighted by the sample size The results in Figure 4 show mo derate p oin t estimates of R 2 W LS , ho wev er, in T able 5b , these R 2 estimates are shown to hav e wide confidence in terv als in all mo dels. In addition, the R 2 C opul a is low. As in the case of FL, the wide confidence in terv als may b e explained by the small num b er of trials in the analysis. The individual global o dds ratio is shown in table 5b , with a strong p oint estimate showing MRD negativit y’s prognostic effects on PFS. The global o dds ratio is significant, as the confidence interv al excludes 1. 4 Discussion F ollicular Lymphoma (FL) Based on the FL results, b efore and after sensitivity analysis, it is clear that the conclusions for surrogacy status are highly impacted by the small sample size of the n um b er of trials extracted from the literature, whic h are few er than the num b er used in typical surrogacy analyses. In the primary analysis, 13 T able 5: CLL T rial Characteristics and Assessment Results for CLL T rial Name Setting/Phase Sample Size MRD Measurement Time (months) MRD Measurement Method/Sensitivity T reatments CLL8 1L Phase 3 392 75-195 days after last treatment (EOI) flow cytometry 10 − 4 FCR vs FC CLL10 1L Phase 3 337 75-195 days after last treatment (EOI) flow cytometry 10 − 4 FCR vs BR CLL11 1L Phase 3 474 56-190 days after last treatment (EOI) flow cytometry 10 − 4 G-Clb vs R-Clb E1912 1L Phase 3 345 12 months after randomization flow cytometry 10 − 4 Ibrutinib + rituximab vs FCR (a) CLL trial characteristics Correlation Metrics All T rials T rial-Level Sample Size 1548 R 2 W LS in verse v ariance (95% CI) 0 [0, 1.000] R 2 W LS sample size (95% CI) 0 [0, 1.000] R 2 C opula (95% CI) 0.069 [0, 0.719] Individual-Lev el Sample Size 1548 Biv ariate Plack ett Copula Global OR (95% CI) 10.220 [7.485, 12.954] (b) T rial/individual-lev el assessment results for CLL the trial-level correlations are w eak, and do not exceed R 2 v alues of 0 . 25 at the highest. In addition all R 2 v alue ha ve wide confidence in terv als, placing a large amount of uncertain ty around our p oint estimates. Ho w ever, in the sensitivity analysis when the FOLL12 trial is excluded, all R 2 p oin t estimates exceed 0 . 97, with wide confidence in terv als for the R 2 W LS estimates. As previously mentioned, though there are no FDA guided thresholds for “acceptable” trial-lev el correlations, based on our pre-defined criteria, the primary analysis sho ws w eak trial-level correlation. Despite the p oin t estimates of R 2 C opul a , R 2 W LS b eing high in the sensitivit y analysis, the lo wer b ounds of the R 2 W LS estimates dip b elo w 0 . 6. Therefore, the current data do es not meet the criteria of strong trial- lev el surrogacy . While the sensitivit y analysis shows high p oin t estimate for R 2 v alues, the confidence in terv als for the WLS estimates are wide, and the sample size is small, casting uncertain ty on results based on the curren t data. A t the individual-lev el, the global o dds ratios for b oth the primary and sensitivity analyses are statis- tically significan t, as the 95% CIs exclude 1. This can essen tially hav e the interpretation that ac hiev emen t of MRD negativit y is prognostic for PFS. Ho wev er, based on our pre-sp ecified criteria of asso ciation 14 strength, we can only consider the resulting asso ciation as “mo derate”, as the global ORs reac h only 2 . 7 at the highest, whic h is b elow the threshold of 3 for defining a “strong” asso ciation. Therefore, there is no curren t evidence that MRD-based endp oin ts can b e used in place of PFS in FL. This study is limited by the small sample size in terms of num b er of trials included, so the surrogate threshold effect was not calculated. Acute Lymphoblastic Leukemia (ALL) The B-ALL data was not able to b e extracted, so w e cannot make an y conclusions ab out MRD sur- rogacy in this particular indication. Ho w ever, [ Galim b erti et al., 2018 ] studied v alidation of MRD as a surrogate for EFS in p ediatric ALL and concluded that there was no evidence b oth at the trial-level and individual-lev el that MRD could b e a surrogate endp oin t for EFS. There is a need to examine MRD sur- rogacy in the adult ALL setting, how ev er, with the currently mentioned limitations of existing literature, it is difficult to p erform such an assessment. Man tle Cell Lymphoma (MCL) The MCL literature searc h also yielded no extractable p oints for our analysis. Due to the previously men tioned challenges in using single-arm studies, single-arm analyses were not able to b e incorp orated. T o our knowledge, there ha v e not b een existing analyses of surrogacy in the MCL indication. This would b e a v aluable future field of exploration. Chronic Lympho cytic Leukemia (CLL) The trial-lev el correlations w ere weak in CLL, with an R 2 C opul a v alue of only 0.069. In addition, all lo w er b ounds for the 95% CIs w ere smaller than the presp ecified threshold of 0 . 6. Therefore, the curren t data do es not meet the trial-level surrogacy criteria. Ho w ever, the individual-level, the global o dds ratio is strong, exceeding the sp ecified criteria of an OR of 3. The 95% CI excludes 1, so the o dds ratio is statistically significan t. While MRD is therefore not a fully v alidated endp oint, there ma y b e useful information due to the strong individual-lev el asso ciation. While there is almost no correlation b et w een treatmen t effects on 15 MRD and treatment effects on the PFS, MRD can b e interpreted as highly prognostic for PFS. Meaning, patien ts who are MRD negative ha v e longer surviv al outcomes. But, that MRD may not b e predictiv e of PFS, as it fails to capture treatmen t effects on the MRD-based endp oint. How ever, due to the small n um b er of data p oints, the authors w ould lik e to exercise caution in the in terpretation of the ov erall analysis. Due to the small n um b er of data p oin ts, the surrogate threshold effect was not calculated. 5 Conclusion F or b oth FL and CLL, there was no evidence for MRD to b e considered as a fully v alidated endp oint due to the absence of a strong trial-lev el correlation. Ho w ever, in b oth indications, individual-l evel correlations w ere significant, meaning, MRD can b e prognostic for PFS in both FL and CLL, but ma y not b e predictive. In general, one of the ma jor limitations is that the sample size in terms of the num ber of usable trials w as small in all indications whic h means that our estimates hav e wide confidence interv als and ma y not b e robust, or w e may not ha ve b een able to p erform analysis. Additionally , due to the small num b er of trials, trials with larger sample sizes primarily drive inference, as they carry more weigh t. W e w ould encourage a revisit of this problem when more literature is a v ailable. An additional limitation of meta-analytic studies, and this study in particular, is that data in manuscripts m ust b e presented a certain w ay for extraction. Particularly , surviv al curves must b e stratified by b oth p ositiv e and negativ e MRD status as w ell as by the treatmen t in order to extract the individual patient data. In one arm trials, in order to estimate a level of correlation b etw een the true endp oint and the surrogate, also need surviv al curves stratified b y MRD status, as well as rep orting the n umber of patients at risk at each time p oin t. Without this information, censoring considerations are neglected, if only the total num b er of patien ts p er arm at the measurement time are presented. There may b e patient heterogeneit y due to differences in disease stage, genetic m utations, and other c haracteristics. MRD timing v aries as w ell, as not all studies in an indication measured MRD, for example, at EOI. In addition, differen t studies use different assa ys to measure MRD, and ma y also hav e differing lev els of sensitivit y which can b e seen in the tables for each of the indications ab o ve. W e also encourage lo oking through the lens of multiv ariate meta-analyses whic h ma y broaden the scop e of literature search by including studies that do not rep ort the main outcome of interest, but a correlated outcome [ Bujkiewicz et al., 2019 ]. This meta-analysis provides v aluable insigh t into the curren t scop e of literature in the hematology 16 oncology trials regarding rep orting on the use of MRD. The authorship team hop es that the limitations of the current rep orting c haracteristics encourage further exploration of MRD as an endp oin t and sharing result of MRD use in order to promote a robust lo ok at p otential MRD surrogacy do wn the line. 6 F unding Statemen t The authors would lik e to thank Oncology Biometrics at AstraZeneca PLC for the research funding. Thank the IP team at AstraZeneca PLC, sp ecifically Sushma Ka vikondala, Nicola Rath, and their team for their supp ort in conducting literature reviews and categorization. Thank Bin bing Y u and Dan Jackson from the statistical inno v ation group for their consultation on the analysis metho ds. 7 Conflict of In terest None to rep ort. 8 Author Con tributions J.S., X.C., M.I., and J.L. contributed to the design and implementation of the researc h, to the analysis of the results, and to the writing of the manuscript. 9 Supplemen tal Material Details Ab out Surrogate Endp oints Surrogate endpoints hav e been defined b y the National Institutes of Health (NIH) as biomark ers that are in tended to substitute for a clinically meaningful endpoint that are expected to predict the therap eutic effect and can b e measured earlier [ F o o d and Administration, 1992 ]]. Surrogacy was formal- ized in Prentice’s seminal pap er [ Prentice, 1989 ], which discuss formal statistical criteria for surrogacy . Ho w ever, these criteria were not simple to verify , and hav e since b een expanded upon since introduc- tion [ Zhao, 2016 ]. Curren tly , one of the more common metho ds for ev aluation of surrogacy is guided b y Buyse et al’s recommendation to study the individual-level asso ciations b et ween endp oints and the trial-lev el asso ciations, with surrogacy b eing v alidated when strong asso ciations are demonstrated in 17 b oth [ Buyse et al., 2000 ]. T o examine individual-lev el association, the correlation betw een the surro- gate endp oint and the true endp oin t can b e estimated using a biv ariate copula mo del, as describ ed in [ Burzyk o wski et al., 2001 , Burzyko wski et al., 2004 ], whic h accounts for trial-sp ecific treatment effects as w ell as individual-lev el correlation. The resulting v alue of interest is a ratio of o dds ratios, kno wn as a “global o dds ratio” accompanied by a confidence interv al. The global o dds ratio is the ratio of (a) o dds of exp eriencing an ev ent (viz. PFS) at or b ey ond a certain timep oin t for patien ts who are MRD negative and (b) the o dds of exp eriencing the same even t at or b ey ond the same timep oin t for patients who are not MRD negative. T rial-level associations can b e mo deled by relating the magnitude of the treatment effects on the true and surrogate endp oin ts through a linear regression mo del which may b e weigh ted b y sample size [ Buyse and Molenberghs, 1998 ] as well as the previously discussed biv ariate copula mo del, with the trial- lev el correlation measured in terms of an R 2 v alue. Additionally , at the individual-lev el, a global odds ratio is considered statistically significant if the 95% CI excludes 1, with a larger magnitude of the p oin t estimate corresp onding to a stronger asso ciation, and w e consider p oin t estimates of the global OR ≥ 3 as a strong asso ciation. In addition to the individual- lev el and trial-level surrogacy measures, a s urrogate threshold effect (STE) can b e calculated, which is the required minimum treatment effect on the surrogate endp oin t required to predict a non-zero treatment effect on the true endp oin t in future trials [ Burzyko wski and Buyse, 2006 ]. This is typically done after the surrogate endp oint is quan tified based on the individual and trial-level assessmen ts to ha v e p otential for surrogacy . The STE is computed from a linear regression mo del b et w een the treatment effects using the p oin t where the low er limit of 95% prediction interv al in tersects the no-treatment effect line. This giv es an idea of what the minim um effect w ould b e needed in future trials. While surrogacy has the p otential to sp eed up the timeline for patients to access new medications, it also runs the risk of misleading the b enefits of therapy . In the case of b ev acizumab, which was gran ted accelerated approv al b y the FD A for first-line treatmen t for HER-2 netativ e metastiatic breast cancer, the surrogate endp oint was PFS, with the true endp oin t b eing OS. Ho w ev er, later confirmatory trials failed to demonstrate b enefits in the true endp oin t, OS, so the drug was withdra wn from the mark et [ Carp en ter et al., 2011 ]. Therefore, v alidation of surrogacy m ust be p erformed carefully without ov er- reac hing the conclusions. In this analysis, a fixed-effects mo del was chosen which uses additiv e rather than multiplicativ e mo del error assumptions due to the small n um b er of trials [ T ufanaru et al., 2015 ]. Fixed effects mo deling w as 18 selected ov er equal-effects mo deling, as equal-effects mo deling assumes that true outcomes are homogenous, while the fixed-effects mo del do es not make this assumption and instead mo dels a w eighted mean of the true outcomes [ Viech tbauer, 2010 ]. Data Extraction V alidation Hazard ratios rep orted in the pap er were re-calculated as a form of qualit y control, with estimation of the parameter of interest deemed acceptable if the v alues w ere close. F or example, if a paper only rep orted the hazard ratio of PFS in one treatmen t arm, this hazard ratio was recalculated, despite the v alue of in terest b eing the hazard ratio of one treatment arm as compared to another; if this recalculation was similar, we can ha v e confidence in the accuracy in the estimated v alue of interest. The “IPDfromKM” soft w are itself has a few measures of v alidation suc h as the ro ot mean squared error (RMSE), mean absolute error (MAE), and a Kolmogoro v-Smirnov (KS) test pro cedure. The KS test pro cedure tests the n ull h yp othesis that the distributions of the input and reconstructed (estimated) surviv al probabilities are the same and outputs a p-v alue; how ev er, the limitation of this pro cedure is that a large sample size results in almost automatic test significance when there are even trivial deviations from the distribution. Th us, the need for v alidation through reconstructing other hazard ratios rep orted in the pap er as well as visual reconstructions of the surviv al plots. One-Arm Studies F or the indications which lack ed tw o-arm trials (MCL, ALL), w e considered use of one-arm trials. While this prop osed metho d cannot b e used to make an y conclusions ab out surrogacy due to the absence of a treatment effect, the idea is to estimate an asso ciation b etw een PFS/OS at a certain time p oin t and the probabilit y of MRD negativit y , whic h may show the correlation b etw een the true endp oin t (PFS/OS) and MRD negativit y . An example can b e seen in Figure 5 . Ho wev er, readers should b e cautious ab out the in terpretation, as suc h a correlation ma y not reflect treatmen t effect. In addition, this prop osed metho d ma y b e difficult to employ , as the surviv al probabilities need to reflect surviv al probabilities at the same time p oint (ex. 3 months after EOI) in order to ha v e an accurate comparison; it ma y b e difficult to compile suc h a list of datap oin ts, unless the av ailable literature is relatively v ast, and MRD measuremen ts are relatively standardized in their time frames. T ec hniques for prop ortion-based meta-analysis ha ve been previously utilized, suc h as in [ Lin and Chu, 2020 , Gewehr and Vilb ert, 2023 ], and ha ve had pack ages written in R. Bay esian metho ds exist as well [ Singh et al., 2021 ], how ev er, we do not tak e this approach due to the small sample size. 19 Figure 5: Example Plot of Single Arm Correlation 20 [ W ang et al., 2017 ] emplo y ed meta-analytic surrogacy ev aluation in one-arm trials b y creating artificial treatmen t groups using risk factors. Patien ts w ere stratified by the risk factor in to a high risk and low risk group, effectively mimic king the treatment effect for PFS surrogacy ev aluation, as the authors h yp othesized that the risk factors w ere prognostic in mesothelioma. How ever, such an approac h was not p ossible in this analysis, as there are no metho ds for extracting cov ariates for patients from surviv al curves– only their surviv al times, failure time indicators, and MRD status, if pro vided as an existing stratification. References [Belin et al., 2020] Belin, L., T an, A., De Ryc ke, Y., and Dechartres, A. (2020). Progression-free surviv al as a surrogate for ov erall surviv al in oncology trials: a methodological systematic review. British journal of c anc er , 122(11):1707–1714. [Bish ton et al., 2020] Bish ton, M. J., Rule, S., Wilson, W., T urner, D., P atmore, R., Clifton-Hadley , L., McMillan, A., Lush, R., and Ha ynes, A. (2020). The uk ncri study of chloram bucil, mito xan trone and dexamethasone (cmd) versus fludarabine, mito xan trone and dexamethasone (fmd) for un treated adv anced stage follicular lymphoma: molecular resp onse strongly predicts prolonged ov erall surviv al. British Journal of Haematolo gy , 190(4):545–554. [Boissel et al., 2023] Boissel, N., Chiaretti, S., Papa yannidis, C., Ribera, J.-M., Bassan, R., Sok olo v, A. N., Alam, N., Brescianini, A., P ezzani, I., Kreuzbauer, G., et al. (2023). Real-w orld use of blinatumomab in adult patients with b-cell acute lymphoblastic leukemia in clinical practice: results from the neuf study . Blo o d Canc er Journal , 13(1):2. [B¨ ottc her et al., 2012] B¨ ottc her, S., Ritgen, M., Fischer, K., Stilgenbauer, S., Busc h, R. M., Fingerle- Ro wson, G., Fink, A. M., B ¨ uhler, A., Zenz, T., W enger, M. K., et al. (2012). Minimal residual disease quan tification is an indep endent predictor of progression-free and ov erall surviv al in chronic lympho cytic leuk emia: a m ultiv ariate analysis from the randomized gcllsg cll8 trial. Journal of clinic al onc olo gy , 30(9):980–988. [Bujkiewicz et al., 2019] Bujkiewicz, S., Ac hana, F., Papanik os, T., Riley , R., and Abrams, K. (2019). Nice dsu technical supp ort do cument 20: m ultiv ariate meta-analysis of summary data for combining 21 treatmen t effects on correlated outcomes and ev aluating surrogate endp oints. 2019. A vailab e fr om: https://www. sheffield. ac. uk/nic e-dsu/tsds/ful l-list . [Burzyk o wski and Buyse, 2006] Burzyko wski, T. and Buyse, M. (2006). Surrogate threshold effect: an alternativ e measure for meta-analytic surrogate endp oin t v alidation. Pharmac eutic al Statistics: The Journal of Applie d Statistics in the Pharmac eutic al Industry , 5(3):173–186. [Burzyk o wski et al., 2004] Burzyko wski, T., Molenberghs, G., and Buyse, M. (2004). The v alidation of surrogate end p oints by using data from randomized clinical trials: a case-study in adv anced colorectal cancer. Journal of the R oyal Statistic al So ciety Series A: Statistics in So ciety , 167(1):103–124. [Burzyk o wski et al., 2001] Burzyko wski, T., Molenberghs, G., Buyse, M., Geys, H., and Renard, D. (2001). V alidation of surrogate end points in m ultiple randomized clinical trials with failure time end p oin ts. Journal of the R oyal Statistic al So ciety Series C: Applie d Statistics , 50(4):405–422. [Buyse and Molenberghs, 1998] Buyse, M. and Molenberghs, G. (1998). Criteria for the v alidation of surrogate endp oin ts in randomized exp erimen ts. Biometrics , pages 1014–1029. [Buyse et al., 2000] Buyse, M., Molen b erghs, G., Burzyko wski, T., Renard, D., and Geys, H. (2000). The v alidation of surrogate endp oin ts in meta-analyses of randomized exp erimen ts. Biostatistics , 1(1):49–67. [Cao et al., 2023] Cao, L.-M., Zhou, Y.-L., Gale, R. P ., Qin, Y.-Z., W u, L.-X., Zhao, M.-Y., Zhao, X.-S., Chen, Y.-H., W ang, Y., Jiang, H., et al. (2023). Csrp2 transcript lev els after consolidation ther- ap y increase prognostic prediction abilit y in b-cell acute lymphoblastic leuk emia. Biomole cules and Biome dicine , 23(6):1079. [Carp en ter et al., 2011] Carp en ter, D., Kesselheim, A. S., and Joffe, S. (2011). Reputation and precedent in the b ev acizumab decision. New England Journal of Me dicine , 365(2):e3. [Chen et al., 2023] Chen, J., W ang, Z., Liu, Q., and Zhou, H. (2023). Allo-hsct impro v ed outcome of high risk all in p ediatric-inspired p dt-all-2016 cohort. Blo o d , 142:2229. [Delfau-Larue et al., 2020] Delfau-Larue, M.-H., Boulland, M.-L., Beldi-F erc hiou, A., F eugier, P ., Maison- neuv e, H., Casasnov as, R.-O., Lemonnier, F., Pica, G. M., Houot, R., Ysebaert, L., et al. (2020). Lenalidomide/rituximab induces high molecular resp onse in untreated follicular lymphoma: Lysa an- cillary relev ance study . Blo o d advanc es , 4(14):3217–3223. 22 [Dimier et al., 2018] Dimier, N., Delmar, P ., W ard, C., Morariu-Zamfir, R., Fingerle-Rowson, G., Bahlo, J., Fischer, K., Eichhorst, B., Go ede, V., v an Dongen, J. J., et al. (2018). A mo del for predicting effect of treatment on progression-free surviv al using mrd as a surrogate end p oin t in cll. Blo o d, The Journal of the Americ an So ciety of Hematolo gy , 131(9):955–962. [Dixon et al., 2022] Dixon, J. G., Dimier, N., Nielsen, T., Zheng, J., Marcus, R., Morschhauser, F., Ev ens, A. M., F ederico, M., Blum, K. A., and Shi, Q. (2022). End of induction p ositron emission tomography complete resp onse (p et-cr) as a surrogate for progression-free surviv al in previously untreated follicular lymphoma. British journal of haematolo gy , 198(2):333–337. [Epstein-P eterson et al., 2024] Epstein-P eterson, Z. D., Drill, E., Aypar, U., Batlevi, C. L., Caron, P ., Dogan, A., Drullinsky , P ., Gerecitano, J., Hamlin, P . A., Ho, C., et al. (2024). Imm uno c hemotherapy plus lenalidomide for high-risk man tle cell lymphoma with measurable residual disease ev aluation. Haematolo gic a , 109(4):1149. [Estev e et al., 2021] Estev e, J., Gieb el, S., Lab opin, M., Czerw, T., W u, D., V olin, L., So cie, G., Y akoub- Agha, I., Maertens, J., Cornelissen, J. J., et al. (2021). Allogeneic hematopoietic stem cell trans- plan tation for adult patients with t (4; 11)(q21; q23) km t2a/aff1 b-cell precursor acute lymphoblastic leuk emia in first complete remission: impact of pretransplant measurable residual disease (mrd) status. an analysis from the acute leukemia working part y of the ebm t. L eukemia , 35(8):2232–2242. [F o o d and Administration, 1992] F o od, U. S. and Administration, D. (1992). New Drug, Antibiotic, and Biolo gic al Drug Pr o duct R e gulations; A c c eler ate d Appr oval . Ann Arb or, Michigan: Universit y of Michi- gan Library . [F racchiolla et al., 2023] F racchiolla, N. S., Scium` e, M., Papa y annidis, C., Vitale, A., Chiaretti, S., An- n unziata, M., Giglio, F., Salutari, P ., F orghieri, F., Lazzarotto, D., et al. (2023). Blinatumomab and inotuzumab ozogamicin sequen tial use for the treatmen t of relapsed/refractory acute lymphoblastic leuk emia: a real-life campus all study . Canc ers , 15(18):4623. [Galim b erti et al., 2018] Galim b erti, S., Devidas, M., Lucenti, A., Cazzaniga, G., M¨ oric k e, A., Bartram, C. R., Mann, G., Carroll, W., Winic k, N., Borowitz, M., et al. (2018). V alidation of minimal residual disease as surrogate endp oin t for even t-free surviv al in childhoo d acute lymphoblastic leukemia. JNCI c anc er sp e ctrum , 2(4):pky069. 23 [Gew ehr and Vilb ert, 2023] Gewehr, D. and Vilb ert, M. (2023). How to p erform meta-analysis with r: Prop ortions (single-arm). [Gressin et al., 2019] Gressin, R., Daguindau, N., T emp escul, A., Moreau, A., Carras, S., Tchernonog, E., Sc hmitt, A., Houot, R., Dartigeas, C., Pignon, J. M., et al. (2019). A phase 2 study of rituximab, b endam ustine, b ortezomib and dexamethasone for first-line treatmen t of older patien ts with man tle cell lymphoma. Haematolo gic a , 104(1):138. [Haslam et al., 2019] Haslam, A., Hey , S. P ., Gill, J., and Prasad, V. (2019). A systematic review of trial- lev el meta-analyses measuring the strength of asso ciation b etw een surrogate end-points and ov erall surviv al in oncology . Eur op e an Journal of Canc er , 106:196–211. [Ha y et al., 2019] Ha y , K. A., Gauthier, J., Hiray ama, A. V., V outsinas, J. M., W u, Q., Li, D., Go oley , T. A., Cherian, S., Chen, X., Pender, B. S., et al. (2019). F actors asso ciated with durable efs in adult b-cell all patients achieving mrd-negative cr after cd19 car t-cell therapy . Blo o d, The Journal of the A meric an So ciety of Hematolo gy , 133(15):1652–1663. [Jiang et al., 2019] Jiang, H., Li, C., Yin, P ., Guo, T., Liu, L., Xia, L., W u, Y., Zhou, F., Ai, L., Shi, W., et al. (2019). Anti-cd19 chimeric an tigen receptor-mo dified t-cell therap y bridging to allogeneic hematop oietic stem cell transplantation for relapsed/refractory b-cell acute lymphoblastic leukemia: an op en-label pragmatic clinical trial. A meric an journal of hematolo gy , 94(10):1113–1122. [Kaito et al., 2020] Kaito, S., Na jima, Y., Harada, K., F ukuda, T., Noguc hi, Y., Ikegame, K., T anak a, M., Oza w a, Y., Y oshida, S., Saw a, M., et al. (2020). Allogeneic hematop oietic stem cell transplantation for adult patien ts with b-cell acute lymphoblastic leuk emia harb oring t (1; 19)(q23; p13. 3); comparison with normal k ary ot yp e. Bone Marr ow T r ansplantation , 55(7):1337–1346. [Kaplan et al., 2020] Kaplan, L. D., Maurer, M. J., Sto c k, W., Bartlett, N. L., F ulton, N., Pettinger, A., Byrd, J. C., Blum, K. A., LaCasce, A. S., Hsi, E. D., et al. (2020). Bortezomib consolidation or main tenance following immunochemotherap y and autologous stem cell transplantation for man tle cell lymphoma: Calgb/alliance 50403. Americ an journal of hematolo gy , 95(6):583–593. [Kolstad et al., 2014] Kolstad, A., Laurell, A., Jerk eman, M., Grønbæk, K., Elonen, E., R¨ at y , R., Ped er- sen, L. B., Loft, A., Bogsrud, T. V., Kim by , E., et al. (2014). Nordic mcl3 study: 90y-ibritumomab- 24 tiuxetan added to b eam/c in non-cr patients b efore transplant in mantle cell lymphoma. Blo o d, The Journal of the Americ an So ciety of Hematolo gy , 123(19):2953–2959. [Lakhotia et al., 2018] Lakhotia, R., Melani, C., Pittaluga, S., Dunleavy , K., Saba, N. S., Lucas, A. N., Jacob, A., Y usko, E., Stein b erg, S. M., Jaffe, E. S., et al. (2018). Circulating tumor dna dynamics during therapy predict outcomes in mantle cell lymphoma. Blo o d , 132(Supplement 1):147–147. [Lin and Chu, 2020] Lin, L. and Chu, H. (2020). Meta-analysis of prop ortions using generalized linear mixed mo dels. Epidemiolo gy , 31(5):713–717. [Liu et al., 2021] Liu, N., Zhou, Y., and Lee, J. J. (2021). Ip dfromkm: reconstruct individual patien t data from published k aplan-meier surviv al curves. BMC me dic al r ese ar ch metho dolo gy , 21(1):111. [Luminari et al., 2021] Luminari, S., Galim b erti, S., V ersari, A., T ucci, A., Bo ccomini, C., F arina, L., Za ja, F., Marc heselli, L., F errero, S., Arcaini, L., et al. (2021). Resp onse adapted p ost induction therap y in follicular lymphoma: up dated results of the foll12 trial by the fondazione italiana linfomi (fil). Hematolo gic al Onc olo gy , 39. [Narkhede and Cheson, 2018] Narkhede, M. S. and Cheson, B. D. (2018). Surrogate endp oin ts and risk adaptiv e strategies in previously untreated follicular lymphoma. Clinic al Lymphoma Myeloma and L eukemia , 18(7):447–451. [P ott et al., 2010] P ott, C., Hoster, E., Delfau-Larue, M.-H., Beldjord, K., B¨ ottc her, S., Asnafi, V., Plon- quet, A., Sieb ert, R., Callet-Bauc h u, E., Andersen, N., et al. (2010). Molecular remission is an in- dep enden t predictor of clinical outcome in patients with mantle cell lymphoma after com bined im- m uno c hemotherap y: a europ ean mcl intergroup study . Blo o d, The Journal of the Americ an So ciety of Hematolo gy , 115(16):3215–3223. [P ott et al., 2024] P ott, C., Jurino vic, V., T rotman, J., Kehden, B., Un terhalt, M., Herold, M., Jagt, R. v. d., Janssens, A., Kneba, M., May er, J., et al. (2024). Minimal residual disease status predicts outcome in patients with previously untreated follicular lymphoma: a prosp ectiv e analysis of the phase iii gallium study . Journal of Clinic al Onc olo gy , 42(5):550–561. [P ott et al., 2020] P ott, C., Sehn, L. H., Belada, D., Gribb en, J., Hoster, E., Kahl, B., Kehden, B., Nic olas- Virelizier, E., Spielewo y , N., Fingerle-Rowson, G., et al. (2020). Mrd resp onse in relapsed/refractory fl 25 after obin utuzumab plus bendamustine or b endamustine alone in the gadolin trial. L eukemia , 34(2):522– 532. [Pren tice, 1989] Prentice, R. L. (1989). Surrogate endp oin ts in clinical trials: definition and op erational criteria. Statistics in me dicine , 8(4):431–440. [Shi et al., 2017] Shi, Q., Flo w ers, C. R., Hiddemann, W., Marcus, R., Herold, M., Hagen b eek, A., Kim b y , E., Ho c hster, H., Vitolo, U., Peterson, B. A., et al. (2017). Thirty-mon th complete resp onse as a surrogate end p oint in first-line follicular lymphoma therapy: an individual patien t-lev el analysis of m ultiple randomized trials. Journal of Clinic al Onc olo gy , 35(5):552–560. [Shi et al., 2018] Shi, Q., Schmitz, N., Ou, F.-S., Dixon, J. G., Cunningham, D., Pfreundsch uh, M., Seymour, J. F., Jaeger, U., Hab ermann, T. M., Haioun, C., et al. (2018). Progression-free surviv al as a surrogate end p oint for ov erall surviv al in first-line diffuse large b-cell lymphoma: an individual patien t–lev el analysis of multiple randomized trials (seal). Journal of Clinic al Onc olo gy , 36(25):2593. [Simon et al., 2024] Simon, F., Ligtv o et, R., Robrec ht, S., Cramer, P ., Kutsch, N., F ¨ urstenau, M., Go ede, V., v on T resc k o w, J., Langerbeins, P ., Fink, A.-M., et al. (2024). Endp oint surrogacy in first-line chronic lympho cytic leuk emia. Journal of Clinic al Onc olo gy , pages JCO–24. [Singh et al., 2021] Singh, J., Abrams, K. R., and Bujkiewicz, S. (2021). Incorp orating single-arm studies in meta-analysis of randomised controlled trials: a sim ulation study . BMC me dic al r ese ar ch metho dolo gy , 21(1):114. [Smith et al., 2019] Smith, M., Jegede, O., P arekh, S., Hanson, C. A., Martin, P ., Till, B. G., Crump, M., Leonard, J. P ., F riedb erg, J. W., Kahl, B. S., et al. (2019). Minimal residual disease (mrd) assessmen t in the ecog1411 randomized phase 2 trial of fron t-line b endam ustine-rituximab (br)-based induction follo wed by rituximab (r) ± lenalidomide (l) consolidation for mantle cell lymphoma (mcl). Blo o d , 134:751. [Thompson and Sharp, 1999] Thompson, S. G. and Sharp, S. J. (1999). Explaining heterogeneit y in meta-analysis: a comparison of metho ds. Statistics in me dicine , 18(20):2693–2708. [Tisi et al., 2023] Tisi, M. C., Moia, R., P atti, C., Ev angelista, A., F errero, S., Spina, M., T ani, M., Botto, B., Celli, M., Puccini, B., et al. (2023). Long-term follo w-up of rituximab plus b endamustine and cytarabine in older patients with newly diagnosed mcl. Blo o d A dvanc es , 7(15):3916–3924. 26 [T ork a et al., 2022] T ork a, P ., Akh tar, O. S., Reddy , N. M., Ba ysal, B. E., Kader, A., Groman, A., Nichols, J., Mavis, C., T ario, J. D., Blo c k, A. W., et al. (2022). Ofatum umab plus h yp ercv ad/hd-ma induction leads to high rates of minimal residual disease negativity in patien ts with newly diagnosed mantle cell lymphoma: Results of a phase 2 study . Canc er , 128(8):1595–1604. [T ufanaru et al., 2015] T ufanaru, C., Munn, Z., Stephenson, M., and Aromataris, E. (2015). Fixed or random effects meta-analysis? common metho dological issues in systematic reviews of effectiv eness. JBI Evidenc e Implementation , 13(3):196–207. [U.S. F o o d and Drug Administration, 2024] U.S. F o o d and Drug Administration (2024). April 12, 2024 meeting of the oncologic drugs advisory committee (o dac). https://www.fda.gov/advisory- committees/advisory- committee- calendar/ april- 12- 2024- meeting- oncologic- drugs- advisory- committee- meeting- announcement- 04122024 . Accessed: April 6, 2025. [Viec h tbauer, 2010] Viech tbauer, W. (2010). Conducting meta-analyses in r with the metafor pack age. Journal of statistic al softwar e , 36(3):1–48. [W ang et al., 2017] W ang, X., W ang, X., Ho dgson, L., George, S. L., Sargen t, D. J., F oster, N. R., Ganti, A. K., Stinchcom be, T. E., Crawford, J., Kratzk e, R., et al. (2017). V alidation of progression-free surviv al as a surrogate endp oin t for o verall surviv al in malignant mesothelioma: Analysis of cancer and leuk emia group b and north cen tral cancer treatment group (alliance) trials. The Onc olo gist , 22(2):189– 198. [W ang et al., 2021] W ang, X. V., Hanson, C. A., Tsc h ump er, R. C., Lesnic k, C. E., Braggio, E., Paietta, E. M., O’Brien, S., Barrien tos, J. C., Leis, J. F., Zhang, C. C., et al. (2021). Measurable residual disease do es not preclude prolonged progression-free surviv al in cll treated with ibrutinib. Blo o d, The Journal of the Americ an So ciety of Hematolo gy , 138(26):2810–2827. [Xu et al., 2024] Xu, X., Huang, Z., Ding, C., Deng, S., Ou, J., Cai, Z., Zhou, Y., Liang , H., Chen, J., W ang, Z., et al. (2024). Stat5 phosphorylation plus minimal residual disease defines a nov el risk classification in adult b-cell acute lymphoblastic leuk aemia. British Journal of Haematolo gy . [Yilmaz et al., 2020] Yilmaz, M., Kan tarjian, H., W ang, X., Khoury , J. D., Ra v andi, F., Jorgensen, J., Short, N. J., Logha vi, S., Cortes, J., Garcia-Manero, G., et al. (2020). The early ac hievemen t of 27 measurable residual disease negativity in the treatmen t of adults with philadelphia-negativ e b-cell acute lymphoblastic leuk emia is a strong predictor for surviv al. A meric an journal of hematolo gy , 95(2):144– 150. [Yin et al., 2022] Yin, J., Salem, M. E., Dixon, J. G., Jin, Z., Cohen, R., DeGramon t, A., V an Cutsem, E., T aieb, J., Alberts, S. R., W olmark, N., et al. (2022). Reev aluating disease-free surviv al as an endpoint vs o v erall surviv al in stage iii adjuv an t colon cancer trials. JNCI: Journal of the National Canc er Institute , 114(1):60–67. [Zhang et al., 2020] Zhang, X., Lu, X.-a., Y ang, J., Zhang, G., Li, J., Song, L., Su, Y., Shi, Y., Zhang, M., He, J., et al. (2020). Efficacy and safet y of ant i-cd19 car t-cell therapy in 110 patien ts with b-cell acute lymphoblastic leukemia with high-risk features. Blo o d advanc es , 4(10):2325–2338. [Zhao, 2016] Zhao, F. (2016). Surrogate end points and their v alidation in oncology clinical trials. Journal of Clinic al Onc olo gy: Official Journal of the Americ an So ciety of Clinic al Onc olo gy , 34(13):1436–1437. [Zhou et al., 2022] Zhou, B., Xu, M., Lu, S., Liu, Y., Qi, L., Liu, T., Tian, H., Chen, J., W u, D., and Xu, Y. (2022). Clinical outcomes of b cell acute lymphoblastic leukemia patien ts treated with haploiden tical stem cells combined with umbilical cord blo o d transplantation. T r ansplantation and Cel lular Ther apy , 28(3):173–e1. 28

Original Paper

Loading high-quality paper...

Comments & Academic Discussion

Loading comments...

Leave a Comment