Control and Management of Multiple RATs in Wireless Networks: An SDN Approach

Telecom operators are using a variety of Radio Access Technologies (RATs) for providing services to mobile subscribers. This development has emphasized the requirement for unified control and management of diverse RATs. Although multiple RATs co-exis…

Authors: Akshatha Nayak M., Arghyadip Roy, Pranav Jha

Control and Management of Multiple RATs in Wireless Networks: An SDN   Approach
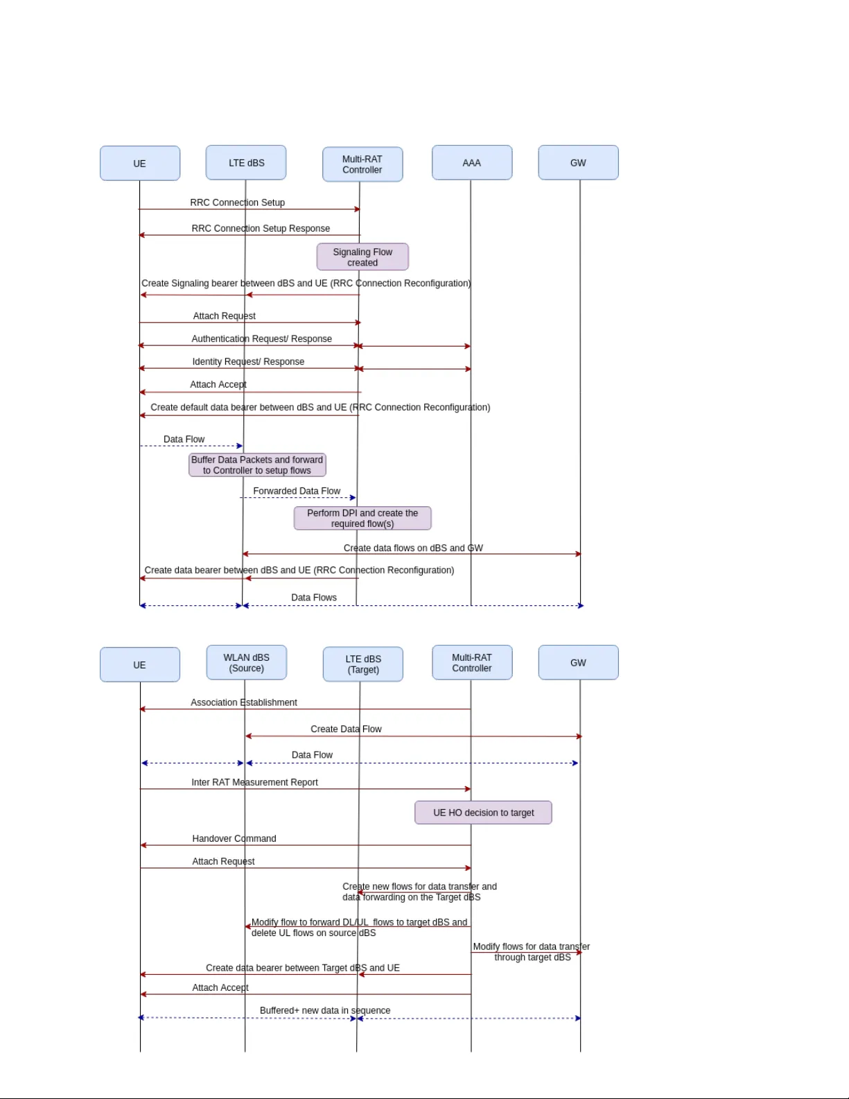
1 Control and Management of Multiple RA Ts in W ireless Networks: An SDN Approach Akshatha Nayak M., Ar ghyadip Roy , Prana v Jha, and Abhay Karandikar Abstract T elecom operators are using a v ariety of Radio Access T echnologies (RA Ts) for providing ser - vices to mobile subscribers. This de velopment has emphasized the requirement for unified control and management of di v erse RA Ts. Although multiple RA Ts co-e xist within today’ s cellular networks, each RA T is controlled by a set of different entities. This may lead to suboptimal utilization of the overall network resources. In this article, we re vie w various architectures for multi-RA T control proposed by both industry and academia. W e also propose a nov el SDN based network architecture for end-to-end control and management of di verse RA Ts. The architecture is scalable and provides a framework for improv ed network performance over the present day architecture and proposals in existing literature. Our architecture also provides a framework for deployment of applications in a RA T agnostic fashion. It facilitates network slicing and enables the provision of Quality of Service (QoS) guarantees to the end user . W e hav e also de veloped an e v aluation platform based on ns-3 to ev aluate the performance offered by the architecture. Experimental results obtained using the platform demonstrate the benefits provided by our architecture. I N T RO D U C T I O N The widespread deployment of Fourth Generation (4G) cellular networks has brought about a radical change in the nature of mobile data consumption. Data-intensi ve mobile applications such as social networking, video streaming, online-gaming etc., are becoming increasingly popular . This phenomenon, along with a gro wing subscriber base has created the need for higher capacity networks. T o cater to increasing data traffic demands, mobile network operators are supplementing cellular network deployments with W ireless Local Area Networks (WLANs). Plans for deployment of the next generation cellular networks known as the Fifth Generation (5G) networks as early as 2020, are also underway . As a result, the complexity of managing the mobile network is continually increasing with ne wer Radio Access T echnologies (RA Ts) being added ov er time. A multitude of RA Ts exist in today’ s wireless networks and each of the these RA Ts is controlled by one or more RA T specific entities e.g., the Mobility Management Entity (MME), Policy and Charging Rules Function (PCRF) etc., in the Long T erm Evolution (L TE) network and WLAN controller in the WLAN, resulting in a fragmented control of multi-RA T wireless networks. The fragmentation of the control plane prohibits a global vie w of the network resources. Although solutions for unified control of multiple RA Ts have been proposed by academia, they hav e not yet been deployed. Even in the upcoming Third Generation Partnership Project (3GPP) 5G network which supports multiple RA Ts, radio access related decisions are taken separately within an access network for v arious RA Ts [1]. Also, the core network and the Radio Access Network (RAN) are managed separately . By devising RA T agnostic control for applications The authors ar e with the Department of Electrical Engineering, Indian Institute of T echnology Bombay , Mumbai, 400076, India. e-mail: { akshatha, ar ghyadip, pranavjha, karandi } @ee .iitb .ac.in. Abhay Karandikar is curr ently the Director , Indian Institute of T echnology Kanpur (on leave from IIT Bombay), Kanpur , 208016, India. e-mail:karandi@iitk.ac.in. 2 that are common to all wireless networks e.g., User Equipment (UE) authentication, mobility management and flow control, we can control and manage di v erse RA Ts in a unified manner . One of the possible ways of achie ving this objectiv e is with the aid of the Software Defined Networking (SDN) paradigm. SDN [2] is a networking principle that decouples the control and data planes. The control plane of a network comprises of control and management elements and protocols, whereas the data plane comprises of elements/functions that forward data. The two planes are separated by a standardized interface. This interface facilitates the configuration of data plane elements using policy-based rules and eliminates the need for vendor -specific configurations. This interface can also expose the capabilities of network elements which could be used by third-party v endors for de veloping applications. In this article, we present an SDN based wireless network architecture with well defined separation of control and data planes, which unifies the control and management of di v erse RA Ts. The architecture consists of a slice manager which splits the end-to-end physical network into multiple logical networks or network slices. Each slice comprises of data plane nodes and a control plane entity known as the multi-RA T controller to manage the nodes in a unified manner . Our architecture provides a frame w ork for the deployment of RA T agnostic control applications. Additionally , it provides the flexibility to support other future RA Ts in the integrated framew ork. Usage of network slicing with a controller for each network slice also brings scalability to the architecture. The contrib utions of fered by the proposed architecture are as follows: • The architecture provides end-to-end control of the multi-RA T network while ensuring scalability . It ensures a global vie w of the network at the controller which allows for improv ed decision making for applications. • As our solution uses a single controller for managing the core and the RAN, the control signaling between the core network controller and RAN controllers present in existing multi-tiered approaches is no longer required. • It pro vides a RA T agnostic interf ace for control applications making application de v elopment simpler . • The signaling towards the UE remains broadly unchanged, making this architecture ideal for practical deployments contrary to existing approaches. • The architecture also supports network slicing, which not only ensures Quality of Service (QoS) b ut also provides scalability to the network. The rest of the article is organized as follows. The ne xt section describes the existing work on control and management of multi-RA T networks. The details of the proposed SDN based architecture to control and manage multi-RA T networks are provided in the succeeding section. Adv antages of this architecture are described in the subsequent section. A few experimental results are then provided, followed by conclusion. A R C H I T E C T U R E S F O R M U L T I - R A T N E T W O R K C O N T RO L The 5G network proposed by 3GPP consists of multiple RA Ts. The 3GPP 5G network not only supports 3GPP L TE and New Radio (NR) technology b ut also non-3GPP RA Ts such as WLAN. The 3GPP 5G network introduces the usage of SDN for control and management but both the RAN and the core network hav e separate control architectures. Existing works such as [3]–[6] present two tiered cloud architectures for control of multi-RA T networks. Control and management tasks related to mobility , resource allocation and interference are handled by the core cloud, whereas the edge cloud (which is closer to the UEs takes care of the RAN 3 functions. The lower -tier controller carries out tasks that occur more frequently whereas the controller on the upper-tier works on less frequent activities. Authors in [6] utilize the spare bits of the OpenFlow packet model to implement virtual networks and enable multi-RA T control. This architecture makes use of a higher le vel network controller for provisioning network nodes and local controllers at the remote radio heads. W orks such as [7]–[9] hav e proposed three tiered architectures for multi-RA T control. A three-tiered architecture consisting of the physical, control and management layers for dense multi-RA T networks has been proposed in [7]. In [8], the authors present a three tiered architecture with a flat user plane. This is achie ved by encapsulating the protocol layers of the controlled RA Ts as a module. An increase in the granularity of modules brings about an improv ement in flexibility b ut results in an additional management cost. In [9], an architecture comprised of three clouds, based on the functionality of the network elements viz., control, access and forwarding clouds is described.This architecture is realized using Network Function V irtualization (NFV) and service improvement is achie ved by placing the user plane functions e.g., Gatew ays (GWs) closer to the network edge. An approach for unified control and management of multi-RA T networks has been described in [10] which proposes a clean slate architecture kno wn as Cloud-RAN (C-RAN). W ithin C-RAN, most of the network processing including the baseband function processing, is carried out in the cloud. Existing works on slicing in the multi-RA T scenario include [11] and [12]. In [11], slicing is achie ved by aggregating the network entities that are shared by dif ferent services into common sub-slices which are controlled by a co-ordinator . This entity ensures individual service QoS by co-ordinating and prioritizing across functions.This solution also consists of dedicated network entities for other services and is administered by another controller entity . Authors of [12] propose a frame work to specify and support creation of RAN slices using configuration descriptors at e very layer of the radio protocol stack, i.e., L1, L2, L3 layers of the 5G stack. These descriptors are used to characterize the policies, features and resources within the protocol layers. Although a few works in the existing literature ha v e focused on solutions for multi-RA T control, to the best of our knowledge, no other work presents a unified SDN based framework for end-to-end network control while ensuring scalability through the creation of multiple logical networks over a single physical network. Our work also abstracts out the RA T specific details from the application to enable a uniform method for control and management of multi-RA T wireless networks. S D N B A S E D M U LT I - R A T N E T W O R K A R C H I T E C T U R E In this section, we present an architecture that provides a unified frame work to support multiple RA Ts using the principles of SDN. The architecture comprises of two types of control entities viz. multi-RA T controllers and the slice manager . The slice manager is an entity that creates logical resource units by grouping some of the physical resources within the network based on service (or load) requirements and isolates them from one another . The set of these logical resource blocks taken together end-to-end are known as slices. The slice size can be increased or shrunk by re-grouping the physical resources. Each slice consists of data plane functions such as data plane Base Stations (dBSs), GWs, cache server etc., and control plane entity viz. the multi-RA T SDN controller . The controller controls and manages the data plane entities within the slices and provides data flow configurations to them. It is also responsible for exchanging control plane messages with the UEs. It may also exchange control plane messages with controllers which are a part of other slices. In an example scenario, depicted in Figure 1, each network slice has a controller which controls the dBSs and GWs belonging to the slice. Controllers may also be shared 4 Fig. 1: SDN based multi-RA T network architecture. across slices. Each slice may be gov erned by specific policies for resource management. Slice- specific policies enable provisioning of services with specific QoS requirements. The proposed architecture provides scalability due to the presence of multiple slices and controllers. The dBSs are RA T specific data plane entities which are created by eliminating the control functionality such as radio resource management, mobility management etc., from the respectiv e RA T specific base stations. For e xample, as illustrated in Figure 2a, an L TE dBS and a 5G dBS consists of only the lower layers of the stack viz., Pack et Data Con v er gence Protocol (PDCP), Radio Link Control (RLC), Medium Access Control (MA C) and Physical Layer (PHY). The Radio Resource Control (RRC) layer which consists of control functionality is eliminated from the dBS. Its functionality is incorporated into the controller . Similarly WLAN dBSs consists of only PHY and lower MA C layers. dBSs are also responsible for forwarding signaling/control plane messages that are exchanged between the UEs and the controller . They are also responsible for forwarding user plane data exchanged between UEs and external data networks either directly or via the GWs. GWs are generic data plane nodes, which are responsible for forwarding user plane data to wards other GWs or e xternal data netw orks. A GW supports data forwarding for all types of UEs and all types of RA Ts. Multi-RA T Contr oller Ar c hitectur e Figure 2b illustrates the architecture of the multi-RA T SDN controller . In order to control multi- ple RA Ts in a unified manner , functions such as UE authentication, UE mobility management and flo w control could be handled in a RA T agnostic manner . As a result, the controller comprises of functionality providing RA T agnostic control and RA T -specific control. The controller comprises of v arious functions, viz., : 5 Fig. 2: Data and control plane nodes in the SDN based multi-RA T architecture with (a) data plane node and (b) SDN based multi-RA T controller . (a) (b) 1) De vice Configuration Interface Function (DCIF): DCIF is the lowest layer of the controller . It interfaces with the data plane functions, i.e., dBSs and GWs through management and control protocols, e.g., NETCONF and OpenFlow [13]. DCIF is utilized by the controller to configure the data plane functions. 2) RA T Abstraction Function (RAF): This function is responsible for handling the RA T specific functionality within the network. There may e xist a separate RAF for e v ery supported RA T . It also manages RA T specific control plane communication with UEs. The function possesses both management and control functionality and is used to translate generic configuration provided by higher layer functions into RA T specific configuration to be supplied to a dBS via the DCIF . For example, the 3GPP L TE RAF translates generic flo w configuration parameters provided by the layer above into radio bearer parameters to be supplied to an L TE dBS. It also manages RA T specific control plane communication with UEs. The DCIF and the RAF operate on data that is RA T specific. The rest of the modules are RA T agnostic. 6 3) Flo w Control Function (FCF): FCF deals with an abstract view of the underlying network. The function is responsible for setting up flows on dBSs and GWs with the desired QoS requirements. It also provides a RA T -independent interface to the layer abov e which may contain RA T agnostic control algorithms. FCF maintains a unified list of abstract attributes for each connected UE and its associated data flo ws. It also contains a UE Manager module to store information related to the UE context. 4) Application Control and Policy Function (A CPF): A CPF comprises of slice-specific control and policy applications. Operators can introduce new applications/policies into a specific slice without af fecting other network slices. A RA T independent interface between A CPF and the FCF enables third-party vendors to implement ne w algorithms without the necessity of understanding the underlying network complexity . Contr ol and Management Pr ocedur es in the SDN based Multi-RA T Network This section describes some of control and management procedures in our network architec- ture. L TE and WLAN hav e been used as reference RA Ts to describe different procedures related to the architecture. These procedures can also be e xtended to incorporate other RA Ts, such as the 5G NR RA T . • UE Association: Figure 3a illustrates UE association call flo w in L TE RA T in the architec- ture. In this network, control messages such as RRC Connection Request are forwarded to the controller for processing. These message are encapsulated within OpenFlow messages. W ithin the controller , the RAF decodes this message and sends an Admission Request (a RA T independent message) to the FCF . This message is then forwarded to the admission control application. RAF responds with an RRC Connection Setup message to the UE based on the response from the application and creates a signaling radio bearer between the L TE dBS and the UE. On receipt of this message, the UE sends an Attach Request to the controller utilizing the ne wly created signaling radio bearer . The RAF receiv es this message and initiates the authentication/identity procedures. Follo wing this, RAF initiates the creation of a default data bearer between the UE and the dBS and also sends the Attach Accept message to the UE. UE may then initiate data transfer over the default bearer . In the absence of a matching rule at the dBS for handling the receiv ed data packets (flow) ov er the newly created bearer , the data packets are forwarded by the dBS to the controller . The controller may analyze the packet and a dedicated bearer may also be setup from the dBS to the GW to complete the data path through the wireless network. • Mobility Management: User mobility is managed in a unified manner in this architecture. The decision to perform handover for a UE is taken by the mobility management function of the A CPF within the controller . W e illustrate the unified mobility management process with the help of an inter-RA T mobility call flow (WLAN to L TE) in Figure 3b. The protocol stack processing for messages is similar to the previous example. The measurement reports from the UE are forwarded to the controller to assist in the handover decision. After the handov er , UE is associated with an L TE dBS. Since the UE conte xt is maintained at the controller , re-authentication may not be required. Also, the decision making at multiple individual nodes, such as the source and tar get dBSs, as done in the existing wireless networks, is no longer needed. A DV A N TAG E S O F T H E S D N BA S E D M U LT I - R A T N E T W O R K A R C H I T E C T U R E The proposed network architecture of fers multiple adv antages in comparison to present day network architecture and existing architectures in literature as described below . 7 Fig. 3: Call flo ws in the SDN based multi-RA T architecture with (a) UE association call flow in L TE and (b) UE handov er call flow from WLAN to L TE. (a) (b) 8 • Unified A uthentication and Security: The authentication and security procedures are handled by the controller . Authentication, which is carried out in a unified manner , prev ents the need for authenticating the UE ev ery time it connects to a different RA T . This also enables seamless handov ers. • Simplified Signaling Procedur es: The signaling procedures are simplified due to unified control. Messages with a request-response format, which are required in e xisting wireless networks, are reduced due to a unified framework for decision making. Also additional signaling messages which are present within multi-tier networks for maintaining state con- sistency are no longer needed. • Support f or multi-connecti vity: The architecture enables UEs to be attached to multiple RA Ts at the same time. Due to the presence of a logically unified multi-RA T controller , the control plane interaction between dif ferent network entities becomes much simpler compared to the dual connecti vity mechanisms in the existing network. • Increased flexibility: The architecture pro vides fle xibility within the network in multiple ways. The radio cov erage of the network can be increased by introducing ne w nodes or configuring existing nodes (which have multiple radio interfaces) as relays within the network. It also enables provisioning of ne wer services by creating specific slices and can be adapted to incorporate future RA Ts. As the data path is configured by the controller , service function chaining can be performed in a dynamic manner . The architecture allo ws for a flexible distribution of protocol layers across data plane entities and the configuration sho wn in Figure 2a is just one of the many possible configurations. The netw ork architecture also pro vides a global vie w of the network to the controller . This allo ws for the implementation of better control and management algorithms. Some of the areas where improv ed results may be obtained are: • Ener gy efficiency and power contr ol: Unlike in present day multi-RA T networks, the SDN controller can regulate power lev els for the entire system, thus reducing the ov erall in- terference in the RAN. This unified interference management may result in better system throughput. Some dBSs can e v en be turned of f during periods of lo w traf fic by re-distrib uting the load to the active base stations for increased energy saving. • Content caching and delivery: By inspecting packets at the controller , data request for popular content can be retrie v ed from locations near the dBSs instead of the external network through the GW . This results in reduced content retriev al time as well as efficient backhaul usage. Additionally , the source dBS may itself act like an anchor point and continue to serve the UE ev en after its handov er to another dBS. • Radio Resour ce Mana gement (RRM): Due to an abstract vie w of the radio resources pro vided by the RAF to the application, RRM procedures such as load balancing, resource allocation etc., can be performed more efficiently in comparison to the existing networks. E X P E R I M E N TA L R E S U LT S In this section, we characterize improv ements of fered by the SDN based multi-RA T architec- ture in comparison to present day wireless networks. W e hav e de veloped an ns-3 based e v aluation platform in harmonization with the proposed architecture, for measuring the system performance. This platform modifies the functionality of L TE and WLAN base stations in ns-3 and con v erts them into pure data plane nodes. The platform also comprises of a multi-RA T controller module which aggregates the control functionality of the RA Ts and can configure the data path according to user defined policy . 9 T ABLE 1: Multi-RA T network model for L TE and WLAN. Parameter V alue Data rate for a single L TE user 5 Mbps Mean service time for user 60 s Path loss 128 . 1 + 37 . 6 log( R ) , R in kms WLAN channel bit rate 54 Mbps Tx po wer for L TE (d)BS 46 dBm Tx po wer for AP and WLAN dBS 23 dBm Tx po wer for UE 23 dBm The architecture provides a global view of the network. This is unlike the existing multi-RA T network architecture which provides network information only within a giv en RA T . The global vie w provided by the SDN based multi-RA T architecture enables us to implement algorithms which operate on the global network view . W e demonstrate the performance improv ements provided by our architecture vis-a-vis traditional network architectures using two scenarios. In the first scenario, we consider a system with an L TE BS and a WLAN Access Point (AP) with ov erlapping coverage areas. W e measure the throughput and latenc y for best effort data traffic in the abov e system using traditional network selection schemes. W e also ev aluate the same metrics within our architecture using a simple heuristic which uses the global network view . The simulation parameters for WLAN and L TE as illustrated in T able 1, hav e been obtained from [14]. Due to the absence of a global view of the network, it is difficult to achieve load balancing across WLAN and L TE RA Ts in present day networks. Howe v er , in the SDN based multi-RA T network, the information of load at both WLAN and L TE dBSs are av ailable to the controller , making centralized load balancing possible. W e implement the following simple load based heuristic in the controller wherein arri ving UEs are associated with the WLAN dBS upto a certain threshold. All other UEs are preferably associated with the L TE dBS until the L TE system capacity is reached. As illustrated in Figure 4a, the system throughput for the SDN based multi-RA T is consistently better than that of the existing network. In the existing Multi-RA T network, a given RA T may not possess load information of other RA Ts. In the SDN based multi-RA T architecture, the presence of load information of all the constituent RA Ts at the controller improv es association decisions, leading to improvement in total system throughput. W e also observe that the end-to-end data packet latency as illustrated in Figure 4b is improv ed in the SDN framew ork. This is due to the fact that contention in WLAN increases with increased arri v al rate, causing delays in packet transfers. Ho wever , since our architecture has a view of the WLAN load, data users could be associated with WLAN upto a threshold resulting in better performance. This scheme cannot be implemented in traditional networks due to the absence of a global vie w of the network. In the second scenario, we illustrate that our framework supports network slicing and demon- strate that slice isolation can be ensured ev en when resources are common. W e consider the same system model as in the previous case. The network is divided into two slices, one serving real-time video traffic (video-slice) and the other serving best-effort data traffic (data-slice). W e en vision that real time video traffic can be served by L TE RA T whereas best-effort data traffic can be served by both L TE and WLAN. Accordingly the video slice consists of L TE dBS alone and data slice consists of both L TE and WLAN dBSs. The data rate for real-time video users 10 Fig. 4: Simulation results for (a) system throughput v/s λ d for scenario I, (b) data transfer latency v/s λ d for scenario I, (c) data slice throughput v/s λ d for scenario II and (d) video user blocking probability v/s λ v for scenario II. 0 . 5 1 1 . 5 2 0 20 40 Data user arriv al rate ( λ d )( s − 1 ) T otal System Throughput (Mbps) SDN based Asso ciation T raditional Asso ciation (a) 0 . 5 1 1 . 5 2 0 0 . 5 1 1 . 5 Data User Arriv al Rate ( λ d )( s − 1 ) Data T ransfer Latency ( s ) SDN based Asso ciation T raditional Asso ciation (b) 2 4 6 8 10 12 0 100 200 300 Data User Arriv al Rate ( λ d )( s − 1 ) T otal Data Slice Throughput (Mbps) (c) 2 4 6 8 10 12 0 0 . 2 0 . 4 0 . 6 0 . 8 1 Video User Arriv al Rate ( λ v )( s − 1 ) Blo c king Probability Video Data (d) are assumed to be 400 kbps. W e reserve 30% of the L TE resources for real-time video, and the rest are reserved for data. The WLAN dBS is entirely reserved for data traf fic. W e measure the system throughput of the data-slice by varying the arri v al rate of data users and maintaining constant video user arriv al rate. As sho wn in Figure 4c, the throughput of the data traffic increases upto the slice capacity and then remains constant. Howe ver , the throughput of the video slice remains unaffected. Similarly , if we increase the arri v al rate of video users by keeping data user arriv al rate constant, we can observe that the video traffic increases upto the slice capacity and then saturates. V ideo traf fic which arriv es when the slice capacity is reached is blocked without af fecting the traf fic in any other slice. This is illustrated in Figure 4d by the observed increase in blocking probability of video traf fic with the growth in video user arriv als. 11 S U M M A RY A N D R E S E A R C H D I R E C T I O N S In this article, we hav e presented a brief ov ervie w of the architecture and pre v alent issues in existing wireless multi-RA T networks. Details on some of the ongoing research and standard- ization activities tow ards the dev elopment of 5G wireless networks hav e also been provided. Further , we hav e proposed a novel SDN based network architecture for the unified control and management of multi-RA T networks. The architecture pro vides end-to-end network control, while ensuring scalability through creation of multiple logical networks over a single physical network. The adv antages of this architecture hav e been demonstrated with the help of call flo ws and experimental results. Adopting a unified multi-RA T architecture opens up multiple avenues for further research. The presented architecture utilizes network slicing to meet the desired QoS requirements and achiev e scalability . Since different slicing strategies are likely to hav e varying impact on network KPIs, strategies for slice creation and slice-to-service mapping are potential areas for future research. Policies for dynamic sharing of network entities across slices may also be explored. Design and standardization of interfaces between different network functions and dev elopment of ef ficient RRM algorithms are additional areas for research. The SDN based multi-RA T architecture abstracts RA T specific details and provides a common set of parameters to the applications. The parameter set required to satisfy QoS requirements for v arious services needs to be in vestigated. In conclusion, the article highlights the significant impact that the SDN may hav e on the design and dev elopment of wireless multi-RA T networks. A C K N O W L E D G E M E N T This work has been supported by the Department of T elecommunications, Ministry of Com- munications, India as part of the indigenous 5G T est Bed project. R E F E R E N C E S [1] 3GPP TS 23.501, “System Architecture for the 5G System, ” 2017. [Online]. A vailable: https://portal.3gpp.org/ desktopmodules/Specifications/SpecificationDetails.aspx?specificationId=3144. [2] E. Haleplidis, K. Pentikousis, S. Denazis, J. H. Salim, D. Meyer , and O. K oufopavlou, “RFC 7426: Software-Defined Networking (SDN): Layers and Architecture T erminology, ” 2015. [Online]. A vailable: https://tools.ietf.org/html/rfc7426. [3] I. F . Akyildiz, P . W ang, and S.-C. Lin, “SoftAir: A Software Defined Networking Architecture for 5G W ireless Systems, ” Computer Networks , vol. 85, pp. 1–18, 2015. [4] H. Zhang, N. Liu, X. Chu, K. Long, A.-H. Aghvami, and V . C. Leung, “Network Slicing based 5G and Future Mobile Networks: Mobility , Resource Management, and Challenges, ” IEEE Communications Magazine , v ol. 55, no. 8, pp. 138–145, 2017. [5] H. Ali-Ahmad, C. Cicconetti, A. de la Oliv a, M. Draxler, R. Gupta, V . Mancuso, L. Roullet, and V . Sciancalepore, “CR O WD: An SDN approach for DenseNets, ” IEEE Software Defined Networks (EWSDN) , pp. 25–31, 2013. [6] M. M. Rahman, C. Despins, and S. Affes, “HetNet Cloud: Lev eraging SDN and Cloud Computing for Wireless Access V irtualization, ” in IEEE International Conference Ubiquitous W ir eless Br oadband (ICUWB) , pp. 1–5, 2015. [7] K. S. Munasinghe, I. Elgendi, A. Jamalipour , and D. Sharma, “Traf fic offloading 3-tiered SDN architecture for DenseNets, ” IEEE Network , vol. 31, no. 3, pp. 56–62, 2017. [8] X. Mi, Z. Tian, X. Xu, M. Zhao, and J. W ang, “NO Stack: A SDN-based Framew ork for Future Cellular Networks, ” in W ireless P ersonal Multimedia Communications (WPMC), 2014 International Symposium on , pp. 497–502, 2014. [9] Y . Fengyi, W . Haining, M. Chengli, Z. Jianmin, and W . Min, “A Flexible Three Clouds 5G Mobile Network Architecture based on NFV & SDN, ” China Communications , vol. 12, pp. 121–131, 2015. [10] E. J. Kitindi, S. Fu, Y . Jia, A. Kabir , and Y . W ang, “W ireless Network V irtualization With SDN and C-RAN for 5G Networks: Requirements, Opportunities, and Challenges, ” IEEE Access , vol. 5, pp. 19099–19115, 2017. [11] P . Rost, C. Mannweiler , D. S. Michalopoulos, C. Sartori, V . Sciancalepore, N. Sastry , O. Holland, S. T ayade, B. Han, D. Bega, D. Aziz, and H. Bakker , “Network Slicing to enable Scalability and Flexibility in 5G Mobile Networks, ” IEEE Communications magazine , vol. 55, no. 5, pp. 72–79, 2017. [12] R. Ferrus, O. Sallent, J. Perez-Romero, and R. Agusti, “On 5G Radio Access Network Slicing: Radio Interface Protocol Features and Configuration, ” IEEE Communications Magazine , vol. 56, no. 5, pp. 184–192, 2018. 12 [13] B. A. A. Nunes, M. Mendonca, X.-N. Nguyen, K. Obraczka, and T . T urletti, “A Survey of Software Defined Networking: Past, Present, and Future of Programmable Networks, ” IEEE Communications Surveys and T utorials , vol. 16, no. 3, pp. 1617–1634, 2014. [14] 3GPP TR 36.839, “Mobility Enhancements in Heterogeneous Networks, ” 2012. [Online]. A vailable: https://portal.3gpp. org/desktopmodules/Specifications/SpecificationDetails.aspx?specificationId=2540.

Original Paper

Loading high-quality paper...

Comments & Academic Discussion

Loading comments...

Leave a Comment