Discussion of: Statistical analysis of an archeological find

Discussion of ``Statistical analysis of an archeological find'' by Andrey Feuerverger [arXiv:0804.0079]

Authors: J. Mortera, P. Vicard

Discussion of: Statistical analysis of an archeological find
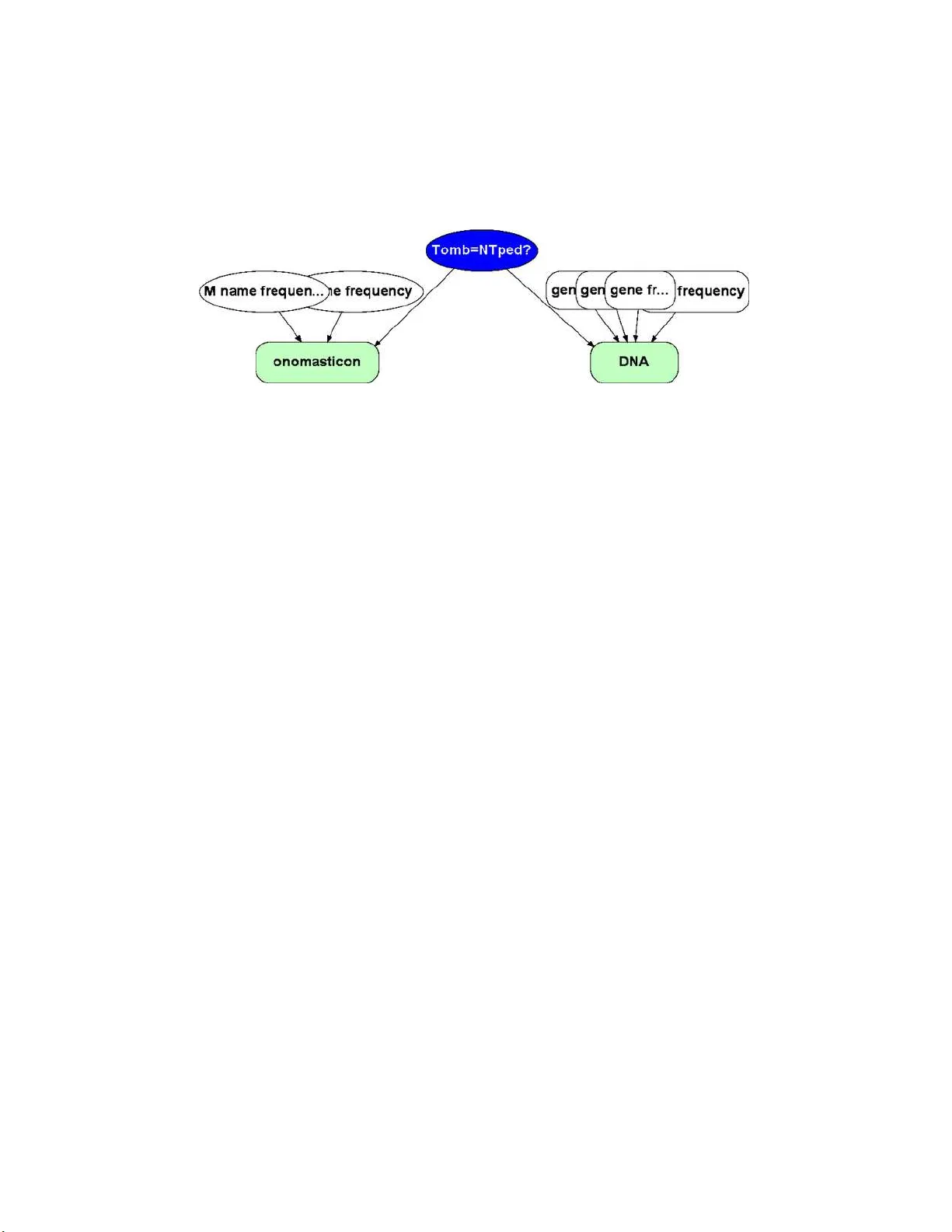
The Annals of Applie d Statistics 2008, V ol. 2, No. 1, 91–96 DOI: 10.1214 /08-A OAS99F Main articl e DO I: 10.1214/ 08-AOAS99 c  Institute of Mathematical Statistics , 2 008 DISCUSS ION OF: ST A TISTICA L ANAL YS IS OF AN AR C HEOLOGICAL FIND By J. Mor tera and P. Vicard Universit` a R oma T r e 1. In tro d uction. The pap er b y F euerv erger a nalyses in teresting data on the inscrip tions found on the ossuaries of a burial tomb unearthed in J erusalem in 1980. A statistic al a nalysis is made of the plausibilit y that the names in- scrib ed on the ossu aries matc h those of the New T estamen t (NT) figures. The evid en ce on whic h the analysis is based is th e distrib u tion of n ames in the era when the tom b wa s dated. Th e results are based on assump tions whic h ma y dr iv e some of th e results. Some questions immediately come to mind. • The author assum es that a tomb of Jesu s of Nazareth exists—this as- sumption is disp uted by many p eople, as stated b y Colin Aitke n in the in terview g iven on Marc h 1, 2007 to The Her ald . Moreo ver, ev en assuming the existence of a tom b of Jesus of Nazareth, w h y should it b e lo cated in T alpiyo t and not, say , at the Sepulchre in Jerusalem or in another site or cit y? • What is the u n certain ty of the estimated n u m b er 1,100 of in scrib ed adu lt ossuaries? It would b e imp ortan t to measure the v ariabilit y aroun d that estimate. • What imp lications do es the statemen t that the T alpiy ot finding is the “b est of man y trials” h a ve on the results? • Wh y w as the DNA evidence a v ailable only for the ossuaries with the inscriptions “Y eshua son of Yhosef ” and “Mariamenou e Mara?” Wh y w as DNA n ot extracted from all the r emains? • Assumption A.7, wh ic h in terprets the name on Ossuary # 1 as b eing that of Mary Magdelene, is one factor that has a very strong influ en ce on the results of the analysis since it is su c h a rare n ame. Is there no un certain t y in this in terpretation? Received January 2008; revised F ebru ary 2008. This is an electro nic repr int of the o r iginal ar ticle published b y the Institute of Mathematical Statistics in The Annals of Applie d Statistics , 2008, V ol. 2, No. 1, 91– 9 6 . This r eprint differs from the orig inal in pagination and t ypo graphic deta il. 1 2 J. MOR TERA AND P . VICAR D Here w e discuss further asp ects of the pap er and pr op ose p ossible w ays in whic h the s tatistica l analysis could b e extended. The assu mptions made by the author are based b oth on anonymous sources, such as the 4th century CE version of the Acts of P hilip 1 and the NT gosp els wr itten b et ween 65 and 100 CE . A p ossible w ay to handle the differen t reliabilit y of these sources could ha ve b een that of assigning dif- feren t w eigh ts to th e assum p tions based on historical sources and to those based on other sources, suc h as th e ap o cryp h al narrativ es. Since a h yp othesis suc h as the one inv estigated by the author could hav e an impact on the h istory of r eligion, it w ould b e appropriate to examine other pieces of evidence. These could h elp explore the plausibilit y that the T alpiyo t family configuration was so rare at that time that there could ha v e b een only one family with that configuration. W e w ill base our discus s ion on the follo w in g issues: in Section 2 we sh o w ho w to deal with the u n certain ty in name f requencies; comments on the DNA evidence are giv en in S ection 3 ; the analysis of different items of ev- idence is giv en in Section 4 and S ection 5 sho w s how an ob j ect-orien ted Ba y esian n et work (OOBN) can b e structured for com b in ing different items of evidence. 2. Uncertain name frequencies. In Section 5 the author giv es details on the av ailable do cu men tation that could b e used to obtain the d istribution of names in the era relev an t to the stu dy . The n ame frequen cies of th r ee differen t sources are sho wn . T able 1 (from T able 2 in the p ap er) s ho ws the relativ e frequ en cy of Ilan’s nonossu ary and ossuary names. Category “Other” in dicates all the other names having o verall f r equency f i = 1 − P j f j . The author tells us that “the relativ e frequency of female ossuaries (names) is under r epresen ted” sin ce sometimes fathers (and o ccasionally husbands) w ere named on f emale ossuaries. F urthermore, th e n ame distribution sources refer to a range in time p erio d wider than that of th e b urial tomb in ques- tion. There is th us p oten tial bias and many sources of un certain t y in the name frequency distr ib utions. This should b e appr opriately accoun ted for, not by ad ho c adj ustment s, but in a fu lly probabilistic fr amew ork. Th us, when analyzing the data, the name frequen cies are not fixed pr ob- abilities, but empirical frequencies. T h ese are most probably not a rand om sample from the p opu lation of n ames of the era. T he u n certain ty ab out these name frequencies can b e mo deled b y assu ming a Diric h let prior and m u ltinomial sampling. In Green and Mortera ( 2008 ) w e sho w h o w to mod el 1 Craig A. Blaising, “Philip, Ap ostle.” In The Encyclop e di a of Early Christianity , Ev- erett F erguson, ed. (New Y ork: Garland Publishing, 1997). DISCUSSI ON 3 uncertain frequency distrib utions in forensic inf erence in a fully probabilistic w ay in a Bay esian net work [Co w ell et al. ( 1999 )]. T aking all uncertainti es in to accoun t, in a probabilistically coherent wa y , would av oid those arbi- trary adju stmen ts (lik e multiplying b y 5 or dividing by 1.2) that are made in computing the R R v alues. F urther m ore, a v ery strong assum ption made is that of considering in d e- p end en ce among the names and then applying the pro duct r ule to obtain the o veral l RR v alue. Also, the fact that brothers do not commonly ha v e the same name is ignored . These d ep enden cies as w ell as the fact that “in assignmen t of n ames within a family , children frequentl y are named as ear- lier ‘nod es’ in the family tree” can b e tak en in to account in structurin g a Ba y esian net w ork to analyze this p roblem. Finally , al l un certain ties, the name frequency distr ibutions, the num b er of inscrib ed adu lt ossuaries and the relev an t p opulation size sh ould b e ac- coun ted for and mo deled app ropriately . 3. DNA eviden ce. The discrimin atory p o w er of DNA analysis in foren- sic iden tification is w ell known. Mito c h ondrial (mtDNA) , Y-c h romosome DNA and even n u clear DNA can b e extracted from ancien t human remains. This information is extremely imp ortan t for reconstructing a probab le fam- ily p edigree and establishing th e sex of th e o w ners of the b ones. F rom this analysis one can compute the probability th at the b ones either b elong to individuals of the same n u clear family , or to p ossible relati v es of the family , or are from unrelated individuals. So, as stated b efore, why was the m tDNA of the b ones found only in the ossuaries with the ins cr ip tions “Y esh u a son of Yhosef ” and “Mariamenou e Mara” analyzed? T able 1 F r e quency distribution of Jewish f emale names Names Ilan Ilan nonossuary ossuaries Mary 0.242 0.228 Salome 0.161 0.212 Shelamzon 0.048 0.098 Martha 0.032 0.088 Joanna 0.04 0 0.036 Shiphra 0.024 0.047 Berenice 0.056 0.010 Sara 0.024 0.026 Imma 0.016 0.031 Mara 0.016 0.026 Other 0.339 0.197 N. females 317 193 4 J. MOR TERA AND P . VICAR D In th e w ell-known Romano v case, m tDNA p la yed a central role in the attempt to d isco ve r w hether Anastasia, th e daugh ter of the Tsar Nic h olas I I, was killed and bur ied w ith her paren ts [Gill et al. ( 1994 )]. Nine ske letons unearthed in Ek aterin burg, R u ssia, in 1991, were ten tativ ely identified as the remains of the last Tsar, his family and the Ro y al Physici an and thr ee serv ants. Sex testing and n uclear DNA w ere extracted from the b ones in order to confirm that a f amily group w as presen t in th e grav e. mtD NA (and Y-c hromosome DNA) is transm itted unc hanged—apart from the p ossib ilit y of muta tions—in th e maternal (pate rnal) lin e. T o ve r ify the h yp othesis that these remains w ere effectiv ely from the Tsar, th e Tsarina and their c h ildren, the DNA of their living descendants were analyzed, among whic h that of the Duk e of E dinburgh. T he DNA evidence supp orted the h y p othesis that the remains w ere those of th e Romano v family . F rom all the evidence—the DNA analysis, the statistical analysis and historical facts—the conclusion was reac hed that the nine sk eletons were those of Tzar Nicolas I I, the T zarina, three of their four daughters, the court do ctor and th ree serv an ts. A c omplex statistica l analysis w as also made to obtain the most probable p ed igree giv en the DNA evidence [Egeland et al. ( 2000 )]. Although the Romano v remains are of m uc h more recen t origin than th e b ones foun d in the Jeru salem ossuaries, DNA can b e extract ed f rom ancien t remains. I n fact, b oth mtDNA and nuclea r DNA has b een extracte d from fossils of a Neandertal man [Green et al. ( 2006 )]. In contrast to the Romano v case, we do not hav e known descendan ts of the NT family . Therefore, th e DNA analysis can only b e used to v erify the hyp othesis ab out a sp ecific p edigree. It can th us help to d isconfi rm the h y p otheses that this is the NT f amily , bu t cannot b e used to confir m that the hyp othesis is true. F urther m ore, in formation on the dating and m easuremen ts tak en from the ossuaries and the h uman remains, w ould b e helpful to determine the ag e group, sex and estimated b urial time of eac h remain. 4. Analyzing man y items o f evidence. There are m an y similarities in the analysis made in this pap er to those commonly made in forensic iden- tification, some of wh ic h we will illustrate here. Figure 1 sho w s a pictorial represent ation of a net work for analyzing t wo different items of evidence p ertaining to the h yp otheses of in terest. In this case, it is n ot p ossible to mak e forensic identificat ion b ut it is only p ossible to m ak e inference ab ou t sp ecific p edigrees. Let E den ote one or more items of evidence (p erhaps the totali t y). W e need to co nsider ho w this evidence affect s the comparison of the hyp otheses, H 0 : Tomb=NTp ed , the tom bsite b elonged to a family with a p edigree like th at DISCUSSI ON 5 of the NT family; 2 one alte rnativ e h yp othesis could b e H 1 : Tomb 6 = NTp ed , the tombsite do es not b elong to a family with a p edigree equal to that of the NT family . This alternativ e hyp othesis could b e formed b y a n u m b er of h y p otheses p ertaining to eac h p ossible relationship. When we are only comparing tw o h yp otheses H 0 and H 1 , the impact of the totalit y of sa y k differen t elements of evidence E = ( E 1 , . . . , E k ), f rom all sources, is emb o died in the likeliho o d r atio , LR = P ( E | H 1 ) /P ( E | H 0 ) . (1) When th e items of evidence E i for i = 1 , . . . , k are conditionally in dep en- den t giv en the hyp otheses, the o ve r all LR can b e co mputed as LR = Q i LR i , where LR i = P ( E i | H 1 ) /P ( E i | H 0 ). Giv en the likel iho o d ratio, LR i , based on the distribu tion of names (lo osely , onomasticon) this can b e up dated with the LR s b ased on other items of evidence (e.g., all DNA profiles) and the evidence given in (1) to (10) of Section 14, to form the o v erall lik eliho o d ratio. W e thus do not see the reason why the auth or excludes the p ossibilit y of computing a LR and of u sing other pieces of evidence as well. 5. OOBN for analyzing t w o or more pieces of eviden ce. An ob ject- orien ted Ba yesia n net work for analysing tw o or m ore pieces of evidence. OOBNs ha ve shown to b e an extremely v ersatile to ol to handle differen t pieces o f evidence relating to an iden tification issue; see, among others, Co w- ell, Lauritzen and Mortera ( 2007 ), Dawid, Mortera and Vicard ( 2007 ) and T aroni e t al. ( 2006 ). A net work can b e built to compute the o verall lik eliho o d ratio give n all the p ieces of evidence. Figure 1 sho ws an example of an OOBN for ev aluating the wei gh t of tw o pieces of identificat ion inference: that fr om onomasticon together w ith that from DNA p rofiling. In the net work, the t wo h yp otheses, describ ed in Section 4 , b earing on the p edigree of the tom b site ownership, are represen ted b y the true/false states of the Bo olean no de Tomb=NT ped? . The onomasticon node represents a complex subn et wo rk having as input b oth the F emale and Male name fre- quencies, represented b y n o des F nam e frequency and M name frequency , resp ectiv ely . F or example, th e probabilit y distrib ution and states of no de F name frequen cy are giv en in T able 1 . The DNA no de repr esen ts another com- plex su bnet work ha ving as in put the gene frequencies rep r esen ted by no des gene frequen cy . The evidence on the tombstone names and the DNA ex- tracted fr om the b ones is entered in onomasti con and DNA and p ropagated throughout the entire n et work yielding, in no d e Tomb= NTped? , the o v erall lik eliho o d r atio based on al l the evidence. 2 The fact that no official sources contai n information ab out Jesus from Nazareth having had sons should be appropriately considered. 6 J. MOR TERA AND P . VICAR D Fig. 1. OOBN for tomb identific ation using onomastic on and DNA evidenc e. W e enjoy ed r eading the pap er and writing this discus s ion. W e recognize that F euerverge r d o es n ot ha ve th e DNA test resu lts, b ut w e wonder if h e could facilitate access to these data so that fu rther analysis could b e m ade on this in teresting case. REFERENCES Co well, R. G ., Da wid, A. P., Lauritzen, S. L. and Spiege lhal ter, D. J. (1999). Pr ob abilistic Networks and Exp ert Systems . Springer, New Y ork. MR1697175 Co well, R. G., Lauritzen, S. L. and Mor tera, J. (2007). A Gamma Bay esian netw ork for DNA mixture analyses. Bayes ian A nalysis 2 333–3 48. Da wid, A. P., M or tera, J. and Vicard, P. (2007 ). Ob ject-oriented Bay esian netw orks for complex forensic DNA profiling problems. F or ensic Scienc e International 169 195– 205. Egeland, T ., Most a d , P. F., Me v ˚ ag, B. and S tenersen, M. (2000). Beyond tradi- tional p aternity and identification cases: Selecting the most probable p ed igree. F or ensic Scienc e Internat ional 110 47–59. DOI: 10.101 6/S0379-073 8(00)00147-X . Gill, P. D., Iv ano v, P. L., Kimpton, C., Pie rcy, R., Benson, N., Tull y , G ., Evett, I., Hagelber g, E. an d Sulliv an, K. (1994). Iden tification of the remains of the Ro- mano v family b y DNA anal ysis. Natur e Genetics 6 130–135. Green, R. E., Krause, J., Pt ak, S . E., Briggs, A. W., Ronan, M. T., Simons, J. F., D u , L., Egholm, M., Rot hberg, J. M., P auno vic, M. and P ¨ a ¨ abo, S. (2006). An alysis of one million b ase pairs of Neanderthal DN A . Natur e 444 330–336. DOI: 10.103 8/nature05336 . Green, P. J. an d Mor tera, J. (2008 ) . Sensitivit y of inference in Ba yesian n etw orks to assumptions ab out founders. Researc h report 08:04, Statistics group, Univ . Bris tol. MR2271510 T aro ni, F., Aitken, C ., Garbolino, P. and Bie dermann, A. (2006). Bayesian Net- works and Pr ob abil i stic Inf er enc e in F or ensic Scienc e. Statistics in Pr actic e. Wiley , Chic h ester. MR2271510 Dip ar timento di Eco nomia Universit ` a R oma Tre Via Sil vio D’Amico 77 00145 R om a It al y E-mail: mortera@uniroma3.it vicard@uniroma3.it

Original Paper

Loading high-quality paper...

Comments & Academic Discussion

Loading comments...

Leave a Comment